2021电气工程师试题及答案
电气工程师网
考试动态
报名时间
考试时间
成绩查询
真题答案
备考辅导
网校课程
网站地图
推荐
环球网校2021年注册电气工程师网校课程!
热点
电气工程师报考指南
电气工程师报考条件
电气工程师报名网站
电气工程师合格标准
报名
北京
天津
上海
重庆
广东
浙江
山东
江西
江苏
安徽
湖南
湖北
河南
河北
广西
福建
四川
山西
陕西
贵州
辽宁
吉林
宁夏
更多
考试
电气工程师准考证打印
电气工程师考试科目
电气工程师考试大纲
成绩
北京
天津
上海
重庆
广东
浙江
山东
江西
江苏
安徽
湖南
湖北
河南
河北
广西
福建
四川
山西
陕西
贵州
辽宁
吉林
宁夏
更多
题库
电气工程师考试真题
电气工程师考试答案
电气工程师基础知识
电气工程师专业知识
备考
电气工程师模拟试题
电气工程师辅导解析
电气工程师考生经验
环球网校
2021年电气工程师网校课程
首页
>
电气工程师
>
资源大全
> 2021电气工程师试题及答案-电气工程师真题及答案
2021电气工程师试题及答案专题:权威提供2021电气工程师试题及答案,电气工程师真题及答案,欢迎收藏无忧考网
电气工程师
栏目获取更多最新2021电气工程师试题及答案信息。【CTRL+D 收藏备用】
北京
上海
天津
重庆
广东
山东
河北
山西
辽宁
吉林
江苏
浙江
安徽
福建
江西
河南
湖北
湖南
广西
海南
四川
贵州
云南
陕西
甘肃
宁夏
青海
新疆
西藏
黑龙江
内蒙古
2014电气工程师发输变电专业知识考试真题及答案上午卷(Word版)
电气工程师网发布2014电气工程师发输变电专业知识考试真题及答案上午卷(Word版)。
2020-08-20
2017年电气工程师供配电专业知识考试真题及答案下午卷(Word版)
电气工程师网发布2017年电气工程师供配电专业知识考试真题及答案下午卷(Word版)。
2020-08-17
2017年电气工程师供配电专业知识考试真题及答案上午卷(Word版)
电气工程师网发布2017年电气工程师供配电专业知识考试真题及答案上午卷(Word版)。
2020-08-17
2016年电气工程师供配电专业知识考试真题上午卷(Word版)
电气工程师网发布2016年电气工程师供配电专业知识考试真题上午卷(Word版)。
2020-08-17
2018年注册电气工程师供配电专业知识考试真题下午卷(Word版)
电气工程师网发布2018年注册电气工程师供配电专业知识考试真题下午卷(Word版)。
2020-08-17
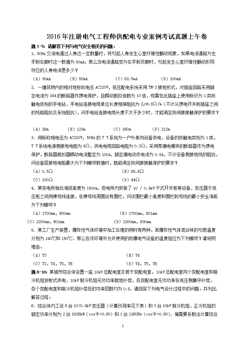
2016年注册电气工程师供配电专业案例考试真题上午卷(Word版)
电气工程师网发布2016年注册电气工程师供配电专业案例考试真题上午卷(Word版)。
2020-08-14
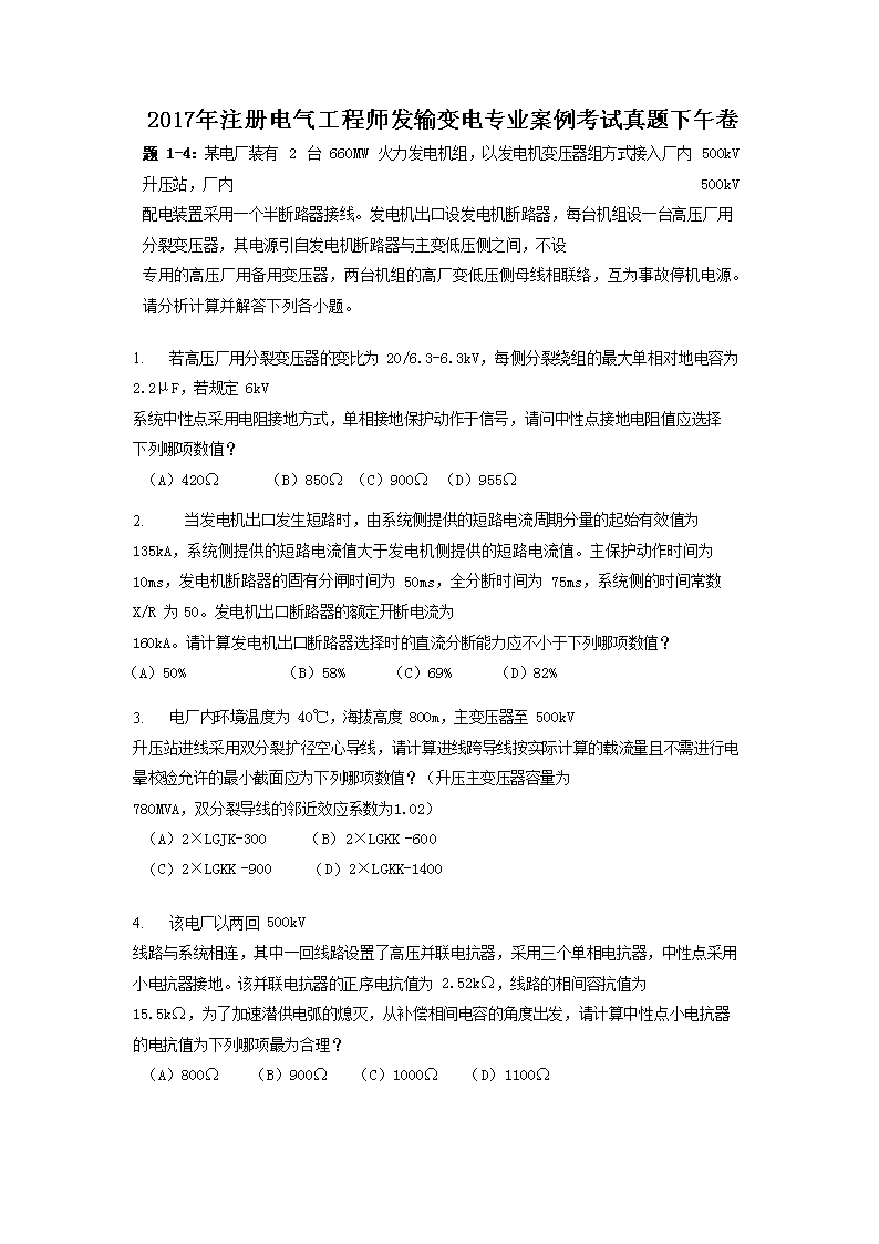
2017年注册电气工程师发输变电专业案例考试真题下午卷(Word版)
电气工程师网发布2017年注册电气工程师发输变电专业案例考试真题下午卷(Word版)。
2020-08-14
2017年注册电气工程师发输变电专业知识考试真题下午卷(Word版)
电气工程师网发布2017年注册电气工程师发输变电专业知识考试真题下午卷(Word版)。
2020-08-14
2017年电气工程师供配电专业案例考试真题下午卷(Word版)
电气工程师网发布2017年电气工程师供配电专业案例考试真题下午卷(Word版)。
2020-08-14
2017年电气工程师供配电专业案例考试真题上午卷(Word版)
电气工程师网发布2017年电气工程师供配电专业案例考试真题上午卷(Word版)。
2020-08-14
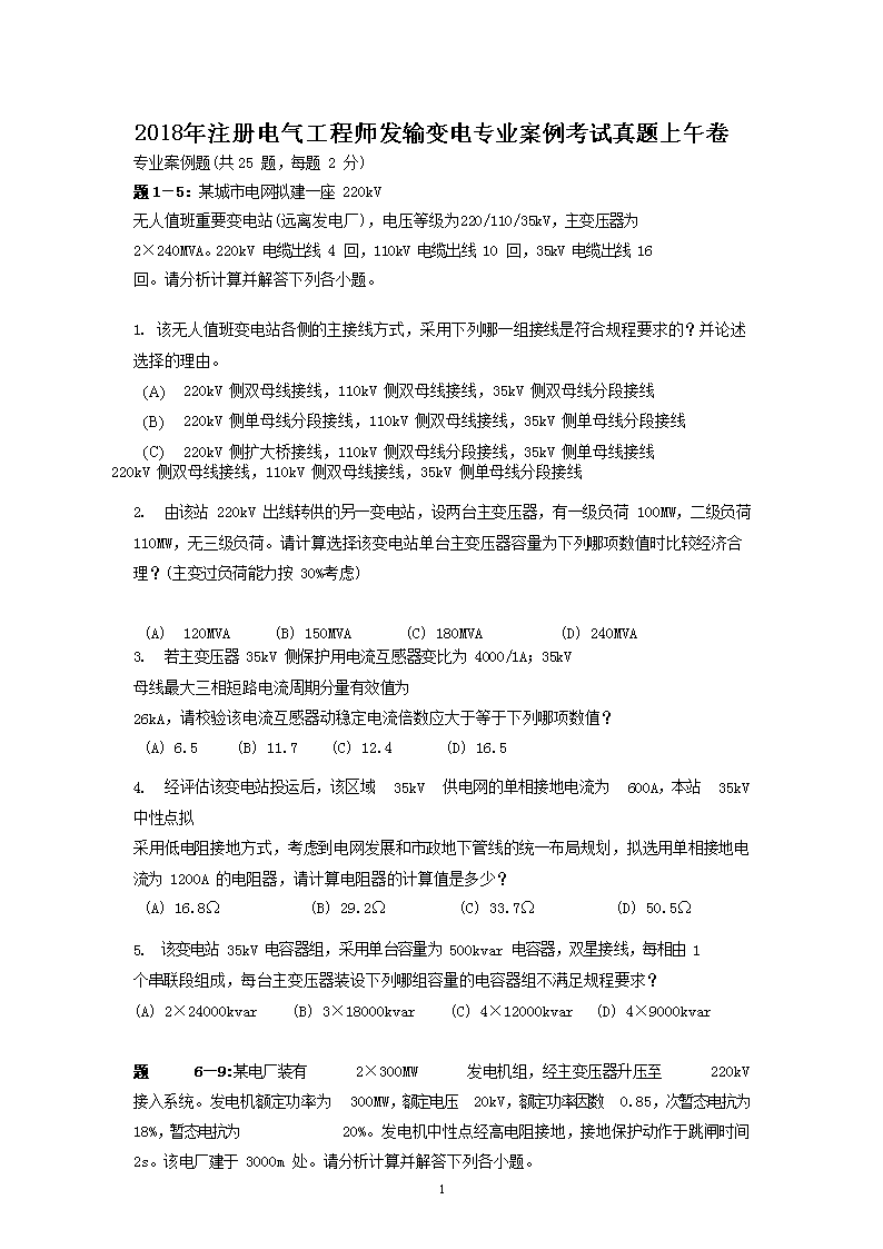
2018年注册电气工程师发输变电专业案例考试真题上午卷(Word版)
电气工程师网发布2018年注册电气工程师发输变电专业案例考试真题上午卷(Word版)。
2020-08-14
2018年电气工程师供配电专业知识考试真题及答案上午卷(Word版)
电气工程师网发布2018年电气工程师供配电专业知识考试真题及答案上午卷(Word版)。
2020-08-14
2019年电气工程师发输变电专业案例考试真题及答案下午卷(Word版)
电气工程师网发布2019年电气工程师发输变电专业案例考试真题及答案下午卷(Word版)。
2020-08-14
2013年注册电气工程师发输变电专业基础考试真题及答案(Word版)
电气工程师网发布2013年注册电气工程师发输变电专业基础考试真题及答案(Word版)。
2020-06-23
2012年注册电气工程师发输变电专业基础考试真题及答案(Word版)
电气工程师网发布2012年注册电气工程师发输变电专业基础考试真题及答案(Word版)。
2020-06-23
2013年注册电气工程师公共基础考试真题及答案(Word版)
电气工程师网发布2013年注册电气工程师公共基础考试真题及答案(Word版)。
2020-06-23
2012年注册电气工程师公共基础考试真题及答案(Word版)
电气工程师网发布2012年注册电气工程师公共基础考试真题及答案(Word版)。
2020-06-23
2011年注册电气工程师公共基础考试真题及答案(Word版)
电气工程师网发布2011年注册电气工程师公共基础考试真题及答案(Word版)。
2020-06-23
2010年注册电气工程师公共基础考试真题及答案(Word版)
电气工程师网发布2010年注册电气工程师公共基础考试真题及答案(Word版)。
2020-06-23
2009年注册电气工程师公共基础考试真题及答案(Word版)
电气工程师网发布2009年注册电气工程师公共基础考试真题及答案(Word版)。
2020-06-23
2008年注册电气工程师公共基础考试真题及答案(Word版)
电气工程师网发布2008年注册电气工程师公共基础考试真题及答案(Word版)。
2020-06-23
2007年注册电气工程师公共基础考试真题及答案(Word版)
电气工程师网发布2007年注册电气工程师公共基础考试真题及答案(Word版)。
2020-06-23
2006年注册电气工程师公共基础考试真题及答案(Word版)
电气工程师网发布2006年注册电气工程师公共基础考试真题及答案(Word版)。
2020-06-22
2005年注册电气工程师公共基础考试真题及答案(Word版)
电气工程师网发布2005年注册电气工程师公共基础考试真题及答案(Word版)。
2020-06-22
2007年注册电气工程师供配电专业基础考试真题及答案(Word版)
电气工程师网发布2007年注册电气工程师供配电专业基础考试真题及答案(Word版)。
2020-06-22
2006年注册电气工程师供配电专业基础考试真题及答案(Word版)
电气工程师网发布2006年注册电气工程师供配电专业基础考试真题及答案(Word版)。
2020-06-22
2005年注册电气工程师供配电专业基础考试真题及答案(Word版)
电气工程师网发布2005年注册电气工程师供配电专业基础考试真题及答案(Word版)。
2020-06-22
2012年注册电气工程师供配电专业基础考试真题及答案(Word版)
电气工程师网发布2012年注册电气工程师供配电专业基础考试真题及答案(Word版)。
2020-06-22
2011年注册电气工程师供配电专业基础考试真题及答案(Word版)
电气工程师网发布2011年注册电气工程师供配电专业基础考试真题及答案(Word版)。
2020-06-22
2010年注册电气工程师供配电专业基础考试真题及答案(Word版)
电气工程师网发布2010年注册电气工程师供配电专业基础考试真题及答案(Word版)。
2020-06-22
点击进入下一页
电气工程师热点文章排行榜
2018年注册电气工程师专业知识考试真题及答案上
2019年注册电气工程师专业知识考试真题及答案下
2019年注册电气工程师专业知识考试真题及答案上
2016年注册电气工程师考试答案:公共基础(网友版
2016年注册电气工程师考试答案:公共基础
2016年注册电气工程师《公共基础》答案(网友版)
2016年电气工程师考试真题及答案预测
2014年电气工程师考试《公共基础》答案(推荐)
电气工程师热点专题
2020年注册电气工程师考试成绩查询查分入口【12
2020年天津注册电气工程师考试成绩查询查分入口【
2020年上海注册电气工程师考试成绩查询查分入口【
2020年重庆注册电气工程师考试成绩查询查分入口【
2020年广东注册电气工程师考试成绩查询查分入口【
2020年浙江注册电气工程师考试成绩查询查分入口【
2020年山东注册电气工程师考试成绩查询查分入口【
2020年江西注册电气工程师考试成绩查询查分入口【
电气工程师最新更新
2021年注册电气工程师考试时间:10月23日、2
2021年北京注册电气工程师考试时间:10月23日
2021年天津注册电气工程师考试时间:10月23日
2021年上海注册电气工程师考试时间:10月23日
2021年重庆注册电气工程师考试时间:10月23日
2021年广东注册电气工程师考试时间:10月23日
2021年浙江注册电气工程师考试时间:10月23日
2021年山东注册电气工程师考试时间:10月23日