2026教师资格教育学试题
教师资格考试
考试动态
教师资格证报名时间
考试时间
成绩查询
真题
答案
备考资料
考试网站
手机版
推荐
教师资格证报名时间及入口
教师资格证成绩查询时间及入口
动态
教师资格证报名时间
教师资格证考试时间
教师资格证成绩查询
教师资格证考试分数线
教师资格证有效期
报名
教师资格证报名时间
教师资格证报名条件
教师资格证报名入口
教师资格证报名费用
教师资格证面试报名
考试
教师资格证考试时间
教师资格证面试时间
教师资格证考试准考证打印
教师资格证考试大纲
教师资格证考试科目
教师资格证考试内容
成绩
教师资格证成绩查询
教师资格证面试成绩查询
教师资格证成绩单打印
教师资格证合格标准
教师资格证分数线
教师资格证书查询
真题
教师资格证考试真题
教师资格证考试答案
教师资格证考试试题
备考
教育学
教育心理学
综合素质
保教知识与能力
教育教学知识与能力
教育知识与能力
普通话
网站
中小学教师资格证考试网
教师资格认定网
首页
>
教师资格证考试
>
资源大全
> 2026教师资格教育学试题-教育学试题及答案-教育学大纲
2026教师资格教育学试题专题:最新提供2026教师资格教育学试题,教育学试题及答案,教育学大纲,欢迎收藏无忧考网
教师资格证考试
栏目获取更多最新2026教师资格教育学试题资源。【CTRL+D 收藏备用】
2022年内蒙古包头高等教师资格笔试《教育学》《教育心理学》成绩合格证领取通知
【导语】无忧考网从包头市教育局获悉,2022年内蒙古包头高等教师资格笔试《教育学》《教育心理学》成绩合格证领取通知已公布,请相关人员仔细阅读,具体详情如下:2022年在包头参加高等教师资格笔试的考生注意:高等...
2022-08-12
来源:包头市教育局
2021年10月新疆教师资格认定“教育学、心理学”课程补考成绩查询入口【已开通】
【导语】无忧考网从新疆招生考试网获悉,2021年10月新疆教师资格认定“教育学、心理学”课程补考成绩查询入口已开通,具体详情如下:新疆2021年10月教师资格认定“教育学、心理学”课程补考成绩将于2022年1月30日14:...
2022-02-07
来源:新疆招生考试网
2014年辽宁教师资格证中学教育学B卷真题(Word版)
无忧考网教师资格证考试频道整理发布2014年辽宁教师资格证中学教育学B卷真题(Word版),欢迎浏览,仅供参考。
2021-09-08
来源:无忧考网
2014年辽宁教师资格证中学教育学A卷真题(Word版)
无忧考网教师资格证考试频道整理发布2014年辽宁教师资格证中学教育学A卷真题(Word版),欢迎浏览,仅供参考。
2021-09-08
来源:无忧考网
2012年辽宁教师资格证中学教育学真题(Word版)
无忧考网教师资格证考试频道整理发布2012年辽宁教师资格证中学教育学真题(Word版),欢迎浏览,仅供参考。
2021-09-08
来源:无忧考网
2012年辽宁教师资格证小学教育学真题(Word版)
无忧考网教师资格证考试频道整理发布2012年辽宁教师资格证小学教育学真题(Word版),欢迎浏览,仅供参考。
2021-09-08
来源:无忧考网
2015年下半年黑龙江中学教师资格考试教育学真题(Word版)
无忧考网教师资格证考试频道整理发布2015年下半年黑龙江中学教师资格考试教育学真题(Word版),欢迎浏览,仅供参考。
2021-09-08
来源:无忧考网
2017年宁夏教师资格考试教育学真题(Word版)
无忧考网教师资格证考试频道整理发布2017年宁夏教师资格考试教育学真题(Word版),欢迎浏览,仅供参考。
2021-09-08
来源:无忧考网
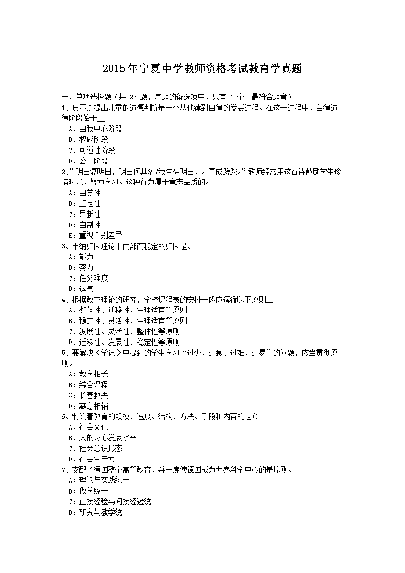
2015年宁夏中学教师资格考试教育学真题(Word版)
无忧考网教师资格证考试频道整理发布2015年宁夏中学教师资格考试教育学真题(Word版),欢迎浏览,仅供参考。
2021-09-08
来源:无忧考网
2011年辽宁教师资格证中学教育学真题及答案(Word版)
无忧考网教师资格证考试频道整理发布2011年辽宁教师资格证中学教育学真题及答案(Word版),欢迎浏览,仅供参考。
2021-09-08
来源:无忧考网
2011年辽宁教师资格证小学教育学真题(Word版)
无忧考网教师资格证考试频道整理发布2011年辽宁教师资格证小学教育学真题(Word版),欢迎浏览,仅供参考。
2021-09-07
来源:无忧考网
2006年辽宁教师资格证中学教育学真题(Word版)
无忧考网教师资格证考试频道整理发布2006年辽宁教师资格证中学教育学真题(Word版),欢迎浏览,仅供参考。
2021-09-07
来源:无忧考网
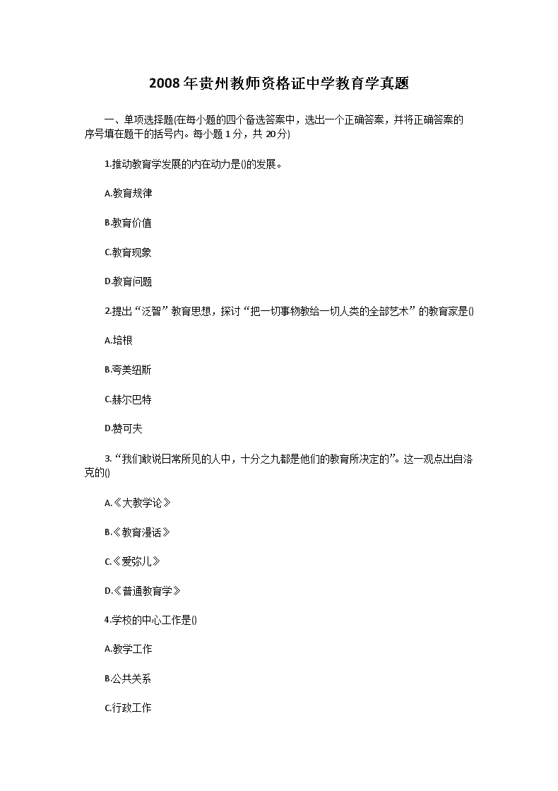
2008年贵州教师资格证中学教育学真题(Word版)
无忧考网教师资格证考试频道整理发布2008年贵州教师资格证中学教育学真题(Word版),欢迎浏览,仅供参考。
2021-09-02
来源:无忧考网
2010年陕西教师资格证中学教育学真题及答案(Word版)
无忧考网教师资格证考试频道整理发布2010年陕西教师资格证中学教育学真题及答案(Word版),欢迎浏览,仅供参考。
2021-09-01
来源:无忧考网
2011年陕西中学教师资格证教育学真题及答案(Word版)
无忧考网教师资格证考试频道整理发布2011年陕西中学教师资格证教育学真题及答案(Word版),欢迎浏览,仅供参考。
2021-09-01
来源:无忧考网
2009年辽宁教师资格证中学教育学真题及答案(Word版)
无忧考网教师资格证考试频道整理发布2009年辽宁教师资格证中学教育学真题及答案(Word版),欢迎浏览,仅供参考。
2021-09-01
来源:无忧考网
2005年辽宁中学教师资格证教育学真题(Word版)
无忧考网教师资格证考试频道整理发布2005年辽宁中学教师资格证教育学真题(Word版),欢迎浏览,仅供参考。
2021-09-01
来源:无忧考网
2009年贵州教师资格证中学教育学真题及答案(Word版)
无忧考网教师资格证考试频道整理发布2009年贵州教师资格证中学教育学真题及答案(Word版),欢迎浏览,仅供参考。
2021-08-31
来源:无忧考网
2008年贵州教师资格证中学教育学真题及答案(Word版)
无忧考网教师资格证考试频道整理发布2008年贵州教师资格证中学教育学真题及答案(Word版),欢迎浏览,仅供参考。
2021-08-31
来源:无忧考网
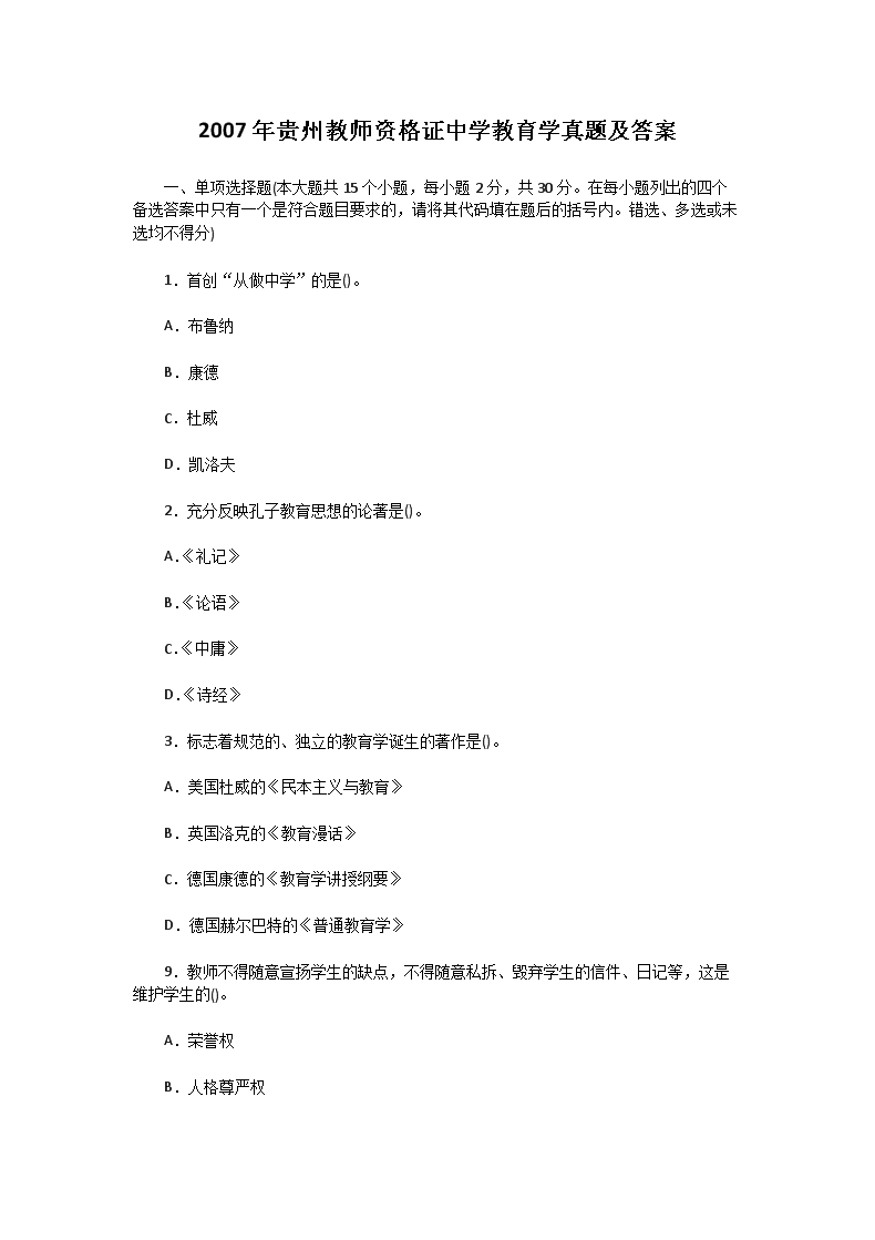
2007年贵州教师资格证中学教育学真题及答案(Word版)
无忧考网教师资格证考试频道整理发布2007年贵州教师资格证中学教育学真题及答案(Word版),欢迎浏览,仅供参考。
2021-08-31
来源:无忧考网
2016年陕西教师资格证教育学真题(Word版)
无忧考网教师资格证考试频道整理发布2016年陕西教师资格证教育学真题(Word版),欢迎浏览,仅供参考。
2021-08-30
来源:无忧考网
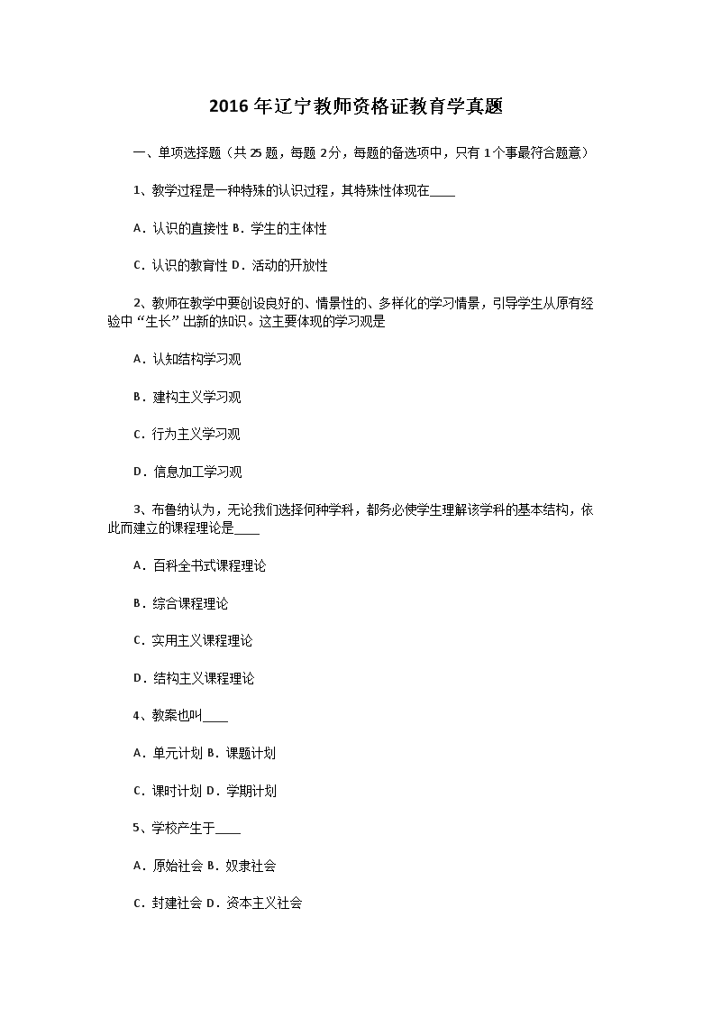
2016年辽宁教师资格证教育学真题(Word版)
无忧考网教师资格证考试频道整理发布2016年辽宁教师资格证教育学真题(Word版),欢迎浏览,仅供参考。
2021-08-30
来源:无忧考网
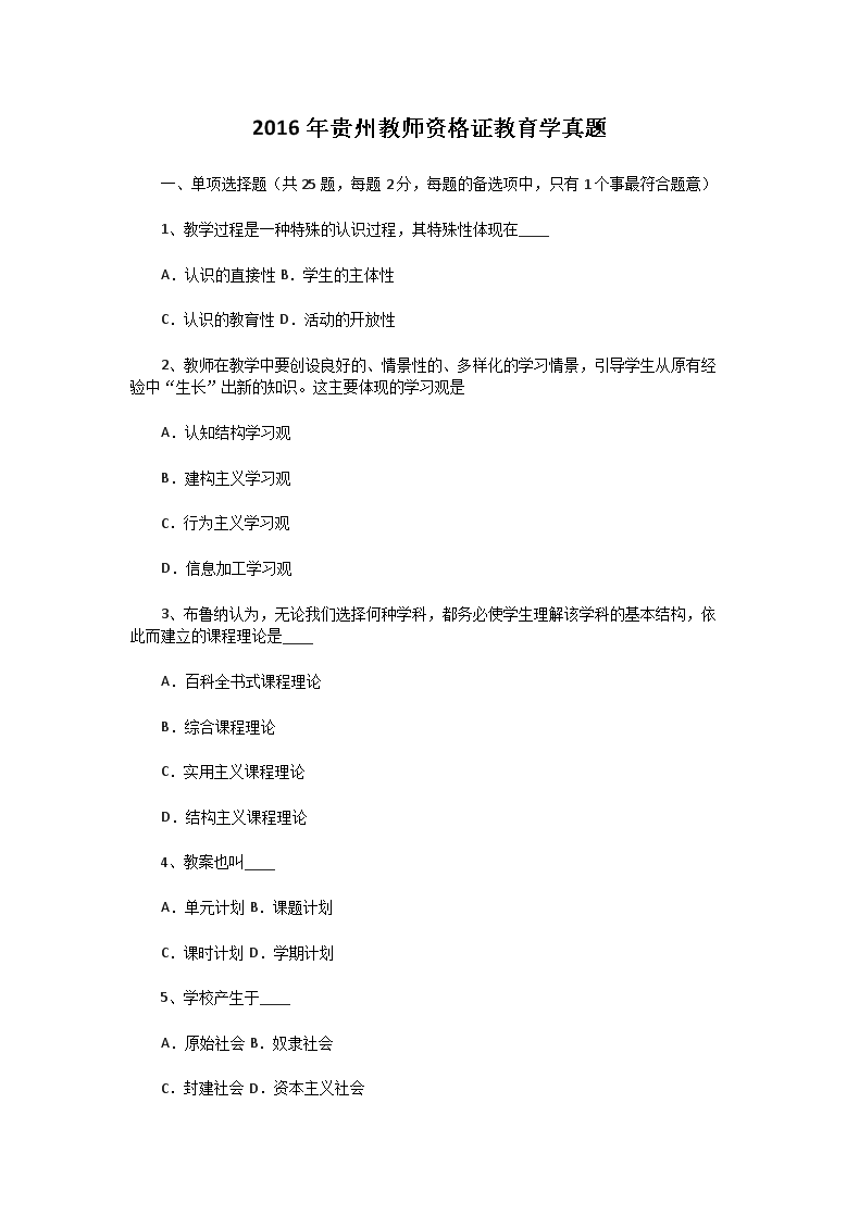
2016年贵州教师资格证教育学真题(Word版)
无忧考网教师资格证考试频道整理发布2016年贵州教师资格证教育学真题(Word版),欢迎浏览,仅供参考。
2021-08-30
来源:无忧考网
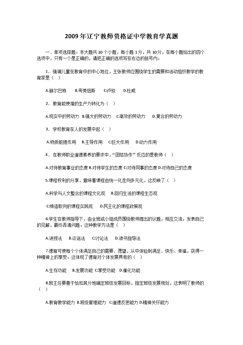
2009年辽宁教师资格证中学教育学真题(Word版)
无忧考网教师资格证考试频道整理发布2009年辽宁教师资格证中学教育学真题(Word版),欢迎浏览,仅供参考。
2021-08-26
来源:无忧考网
2005年辽宁教师资格证中学教育学真题(Word版)
无忧考网教师资格证考试频道整理发布2005年辽宁教师资格证中学教育学真题(Word版),欢迎浏览,仅供参考。
2021-08-26
来源:无忧考网
2021年10月新疆教师资格证认定教育学心理学成绩查询时间及入口【11月25日起】
【导语】无忧考网从新疆招生网发布的《2021年10月新疆教师资格认定“教育学、心理学”课程考试补考报考公告》得知,2021年10月新疆教师资格证认定教育学心理学成绩查询时间及入口已公布,11月25日起可查分,具体详情...
2021-08-24
来源:新疆招生网
2021年10月新疆教师资格证认定教育学心理学准考证打印时间及入口【考试前一周】
【导语】无忧考网从新疆招生网发布的《2021年10月新疆教师资格认定“教育学、心理学”课程考试补考报考公告》得知,2021年10月新疆教师资格证认定教育学心理学准考证打印时间及入口已公布,考试前一周打印准考证,具...
2021-08-24
来源:新疆招生网
2021年10月新疆教师资格证认定教育学心理学考试时间及考试科目【10月16日】
【导语】无忧考网从新疆招生网发布的《2021年10月新疆教师资格认定“教育学、心理学”课程考试补考报考公告》得知,2021年10月新疆教师资格证认定教育学心理学考试时间及考试科目已公布,10月16日举行考试,具体详情...
2021-08-24
来源:新疆招生网
2021年10月新疆教师资格证认定“教育学、心理学”报名入口【已开通】
【导语】无忧考网从新疆招生网发布的《2021年10月新疆教师资格认定“教育学、心理学”课程考试补考报考公告》得知,2021年10月新疆教师资格证认定“教育学、心理学”报名入口已开通,补考报名时间为8月24日12:00-27日...
2021-08-24
来源:新疆招生网
2021年10月新疆教师资格证报名时间、条件及入口【教育学心理学8月24日-27日补考】
【导语】无忧考网从新疆招生网发布的《2021年10月新疆教师资格认定“教育学、心理学”课程考试补考报考公告》得知,2021年10月新疆教师资格证报名时间、条件及入口已公布,8月24日12:00-27日18:00进行报名,具体详情...
2021-08-24
来源:新疆招生网
点击进入下一页
教师资格证考试热点文章排行榜