南开大学
考研网
考试动态
考研报名
考研时间
考研成绩查询
考研分数线
考研真题
考研答案
考研辅导
模拟试题
考研培训
推荐
2021年考研报名时间及入口
考研成绩查询
考研国家分数线
考研试题及答案
动态
考研报名时间
报名条件
报名流程
现场确认
考研时间
考研科目
准考证
考场查询
考研成绩查询
考研分数线
考研国家线
大纲
录取
调剂
复试
报名
北京
天津
上海
重庆
广东
浙江
山东
江西
江苏
安徽
湖南
湖北
河南
河北
广西
福建
四川
山西
陕西
贵州
辽宁
吉林
宁夏
更多
考试
考研时间安排
考研科目
考研英语大纲
考研政治大纲
考研数学大纲
考研专业课大纲
考研模拟试题
考研时事政治
考研英语作文
英语自我介绍
成绩
北京
天津
上海
重庆
广东
浙江
山东
江西
江苏
安徽
湖南
湖北
河南
河北
广西
福建
四川
山西
陕西
贵州
辽宁
吉林
宁夏
更多
分数
北京
天津
上海
重庆
广东
浙江
山东
江西
江苏
安徽
湖南
湖北
河南
河北
广西
福建
四川
山西
陕西
贵州
辽宁
吉林
宁夏
更多
真题
考研真题
考研英语真题
考研政治真题
考研数学真题
考研专业课真题
答案
考研答案
考研英语答案
考研政治答案
考研数学答案
考研专业课答案
辅导
考研大纲
考研英语大纲
考研政治大纲
数学大纲
考研专业课大纲
考研时事政治
考研讲师指导
考研英语作文
考研英语词汇
考研英语作文万能句子
模拟
考研模拟试题
考研英语答案
考研政治答案
考研数学答案
考研专业课答案
首页
>
考研
>
资源大全
> 南开大学
南开大学专题:权威提供南开大学,欢迎收藏无忧考网
考研
栏目获取更多最新南开大学信息。【CTRL+D 收藏备用】
2021年天津南开大学考研复试分数线
【导语】无忧考网从南开大学了解到,2021年天津南开大学考研复试分数线已经发布,为方便考生了解情况。现将有关事宜通知如下:...
2021-03-15
天津南开大学2021考研成绩查询时间:2月26日
【导语】无忧考网从南开大学了解到,南开大学2021考研成绩查询时间已发布,南开大学2021考研成绩将于2月26日公布,现将有关事宜通知如下: 根据天津市教育招生考试院相关工作安排,南开大学2021年硕士研究生招生考试初试成绩预计将于2021年2月26日公布(具体时...
2021-02-25
2005-2009年天津南开大学西方经济学考研真题(Word版)
考研网发布2005-2009年天津南开大学西方经济学考研真题(Word版)。
2020-12-08
2000-2004年天津南开大学西方经济学考研真题(Word版)
考研网发布2000-2004年天津南开大学西方经济学考研真题(Word版)。
2020-12-07
2000-2004年天津南开大学民商法学考研真题(Word版)
考研网发布2000-2004年天津南开大学民商法学考研真题(Word版)。
2020-12-07
2006年天津南开大学生物化学考研真题(Word版)
考研网发布2006年天津南开大学生物化学考研真题(Word版)。
2020-12-02
2006年天津南开大学法学综合考研真题及答案(Word版)
考研网发布2006年天津南开大学法学综合考研真题及答案(Word版)。
2020-12-02
2006年天津南开大学有机化学考研真题(Word版)
考研网发布2006年天津南开大学有机化学考研真题(Word版)。
2020-11-17
2005年天津南开大学生物化学考研真题(Word版)
考研网发布2005年天津南开大学生物化学考研真题(Word版)。
2020-11-17
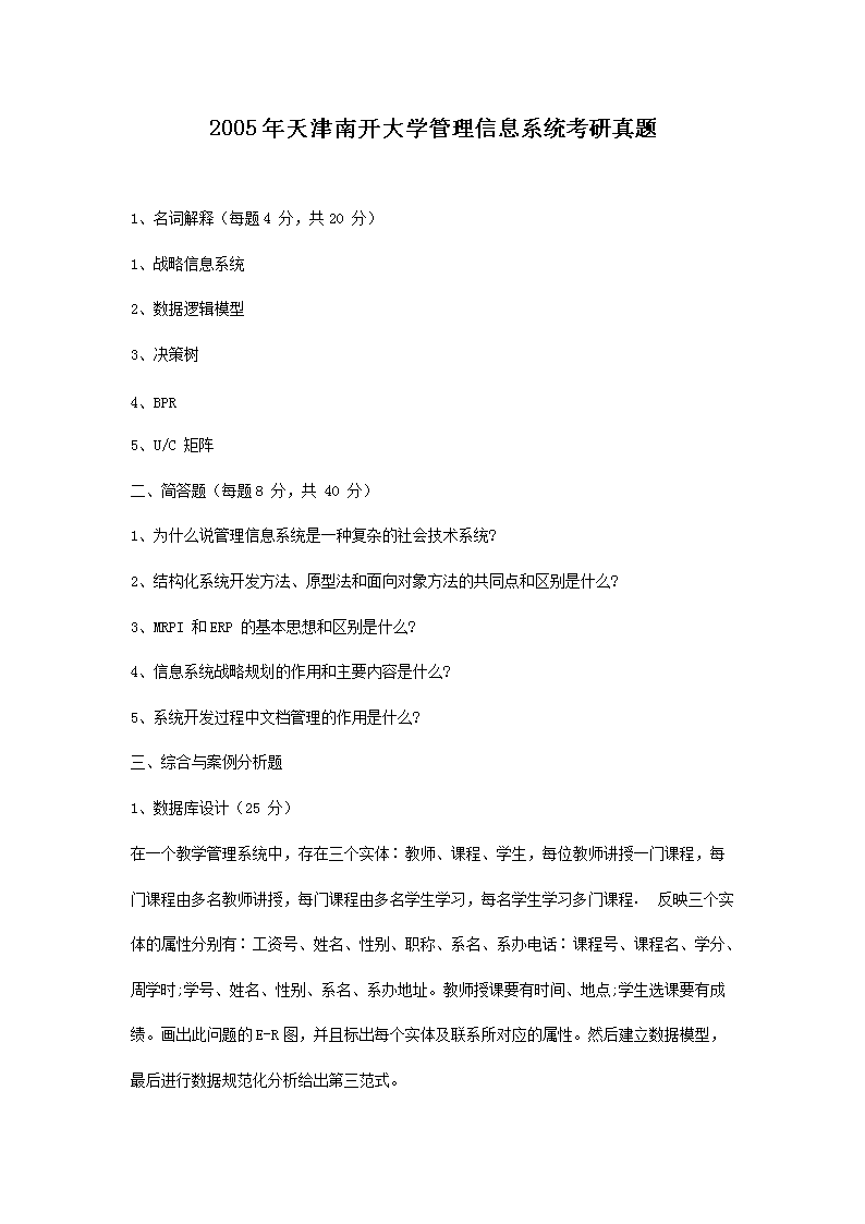
2005年天津南开大学管理信息系统考研真题(Word版)
考研网发布2005年天津南开大学管理信息系统考研真题(Word版)。
2020-11-17
2004年天津南开大学作业研究考研真题(Word版)
考研网发布2004年天津南开大学作业研究考研真题(Word版)。
2020-11-17
2004年天津南开大学心理学方法考研真题及答案(Word版)
考研网发布2004年天津南开大学心理学方法考研真题及答案(Word版)。
2020-11-17
2004年天津南开大学生物化学考研真题(Word版)
考研网发布2004年天津南开大学生物化学考研真题(Word版)。
2020-11-17
2004年天津南开大学基础英语考研真题(Word版)
考研网发布2004年天津南开大学基础英语考研真题(Word版)。
2020-11-17
2003年天津南开大学生物化学考研真题(Word版)
考研网发布2003年天津南开大学生物化学考研真题(Word版)。
2020-11-17
2002年天津南开大学生物化学考研真题(Word版)
考研网发布2002年天津南开大学生物化学考研真题(Word版)。
2020-11-17
2001年天津南开大学生物化学考研真题(Word版)
考研网发布2001年天津南开大学生物化学考研真题(Word版)。
2020-11-17
2000年天津南开大学真菌学考研真题(Word版)
考研网发布2000年天津南开大学真菌学考研真题(Word版)。
2020-11-16
2000年天津南开大学细胞生物学考研真题(Word版)
考研网发布2000年天津南开大学细胞生物学考研真题(Word版)。
2020-11-16
2000年天津南开大学文学综合考研真题(Word版)
考研网发布2000年天津南开大学文学综合考研真题(Word版)。
2020-11-16
2000年天津南开大学生物化学考研真题(Word版)
考研网发布2000年天津南开大学生物化学考研真题(Word版)。
2020-11-16
2000年天津南开大学经济统计学原理考研真题(Word版)
考研网发布2000年天津南开大学经济统计学原理考研真题(Word版)。
2020-11-16
2000年天津南开大学会计学综合考研真题(Word版)
考研网发布2000年天津南开大学会计学综合考研真题(Word版)。
2020-11-16
2000年天津南开大学分子遗传学考研真题(Word版)
考研网发布2000年天津南开大学分子遗传学考研真题(Word版)。
2020-11-16
2000年天津南开大学财务管理考研真题(Word版)
考研网发布2000年天津南开大学财务管理考研真题(Word版)。
2020-11-16
天津南开大学2020年硕士研究生招生复试基本分数线(已公布)
【导语】无忧考网从南开大学了解到,天津南开大学2020年硕士研究生招生复试基本分数线已发布,现将有关事宜通知如下:具体的复试时间和安排另行通知,请随时留意南开大学研究生招生网及各学院网站发布的最新信息。学科门类(专业) 单科要求 总分要求政治(联...
2020-04-26
2020年天津南开大学研究生招生工作相关问题解答
【导语】无忧考网从南开大学了解到,2020年天津南开大学研究生招生工作相关问题解答已发布,现将有关事宜通知如下:问:学校何时公布硕士生考生的初试成绩?如何查询?如果对初试成绩有疑问,如何申请复核?答:南开大学2020年硕士生招生考试的初试成绩已于2月20日...
2020-03-10
天津南开大学2020考研成绩查询入口
【导语】无忧考网考研频道从南开大学了解到,南开大学2020考研成绩查询入口已开通,为帮助各位考生及时查询考研成绩,无忧考网特整理南开大学考研成绩查询入口,点击查询。南开大学2020年硕士研究生考试初试成绩查询入口已开通。考生可登录研招网官网登录入口...
2020-02-21
2020年天津南开大学考研成绩查询时间:不早于2月20日
【导语】无忧考网从南开大学了解到,南开大学关于2020年研究生招生考试相关工作的公告已发布,现将有关事宜通知如下:各位考生:根据《教育部关于切实做好新型冠状病毒感染的肺炎疫情防控工作的通知》、《教育部关于切实做好新型冠状病毒感染的肺炎疫情防控工...
2020-02-18
[天津]南开大学2019年考研复试分数线已公布
【导语】无忧考网考研频道从南开大学了解到,南开大学2019年考研复试分数线已公布,具体如下:2019年南开大学硕士研究生复试分数线请考生认真阅读以下说明:1、 以上复试基本要求为我校统考、联考生复试最低线,待国家线公布后,凡是没有达到国家线的考生,复...
2019-03-07
点击进入下一页
考研热点文章排行榜
天津南开大学2020年硕士研究生招生复试基本分数线
2021年天津南开大学考研复试分数线
天津南开大学2021考研成绩查询时间:2月26日
天津南开大学2015年考研分数线公布通知
天津南开大学2013考研成绩查询入口 点击查询
2002年天津南开大学生物化学考研真题
南开大学研究生院http://graduate.n
南开大学落实"严出":向博士生“零淘汰”说不
考研热点专题
考研时间2022具体时间安排(2021年12月25
研招网2021考研调剂系统今日开通!
2021年考研调剂时间:3月20日左右
2021年全国硕士研究生招生考试考研国家分数线正式
山东2021考研成绩查询入口(已开通)
浙江2021考研成绩查询入口(已开通)
山西招生考试网2021考研成绩查询入口(已开通)
西藏教育考试院:2021西藏考研成绩查询入口(已开
考研最新更新
博士和博士后有什么区别
你知道博士要读几年吗
2021年云南硕士研究生复试期间招生单位联系方式及
考研时间2022具体时间安排(2021年12月25
北京考研时间2022具体时间安排(2021年12月
上海考研时间2022具体时间安排(2021年12月
天津考研时间2022具体时间安排(2021年12月
重庆考研时间2022具体时间安排(2021年12月