内蒙古遴选真题网
首页
>
遴选
>
资源大全
> 内蒙古遴选真题网
内蒙古遴选真题网专题:权威提供内蒙古遴选真题网,欢迎收藏无忧考网
遴选
栏目获取更多最新内蒙古遴选真题网信息。【CTRL+D 收藏备用】
2016年9月3日内蒙古区直系统第三次遴选公务员考试真题及答案
遴选网发布2016年9月3日内蒙古区直系统第三次遴选公务员考试真题及答案。
2020-10-21
2016年7月16日内蒙古自治区纪委遴选考试真题及答案
遴选网发布2016年7月16日内蒙古自治区纪委遴选考试真题及答案。
2020-10-20
2016年7月10日内蒙古人社厅遴选公务员考试真题及答案
遴选网发布2016年7月10日内蒙古人社厅遴选公务员考试真题及答案。
2020-10-20
2016年内蒙古自治区党群口遴选公务员考试真题及答案
遴选网发布2016年内蒙古自治区党群口遴选公务员考试真题及答案。
2020-10-20
2016年3月5日内蒙古自治区直属机关遴选考试真题及答案
遴选网发布2016年3月5日内蒙古自治区直属机关遴选考试真题及答案。
2020-09-24
2016年3月27日内蒙古赤峰市直机关遴选公务员考试真题及答案
遴选网发布2016年3月27日内蒙古赤峰市直机关遴选公务员考试真题及答案。
2020-09-24
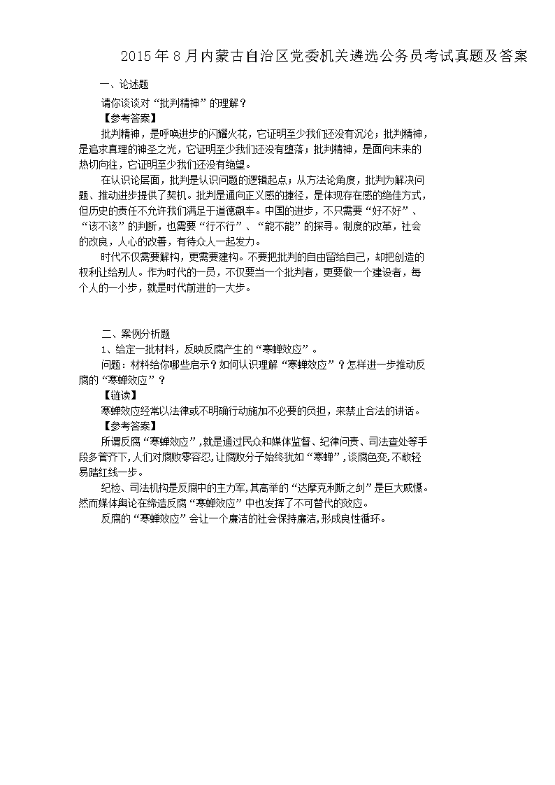
2015年8月内蒙古自治区党委机关遴选公务员考试真题及答案
遴选网发布2015年8月内蒙古自治区党委机关遴选公务员考试真题及答案。
2020-09-22
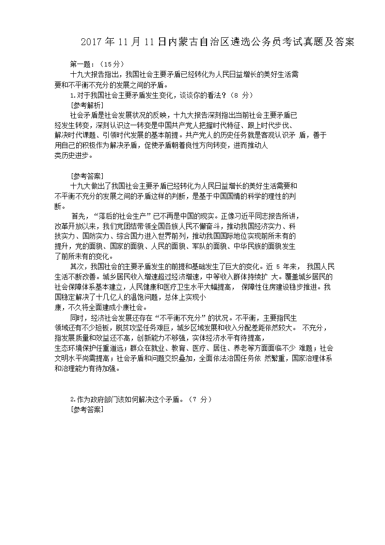
2017年11月11日内蒙古自治区遴选公务员考试真题及答案
遴选网发布2017年11月11日内蒙古自治区遴选公务员考试真题及答案。
2020-09-17
2017年8月6日内蒙古赤峰市政府机关遴选考试真题及答案
遴选网发布2017年8月6日内蒙古赤峰市政府机关遴选考试真题及答案。
2020-09-17
2017年内蒙古乌海市组织部遴选公务员考试真题及答案
遴选网发布2017年内蒙古乌海市组织部遴选公务员考试真题及答案。
2020-09-14
2015年8月30日内蒙古党委遴选公务员考试真题及答案
遴选网发布2015年8月30日内蒙古党委遴选公务员考试真题及答案。
2020-09-11
遴选内蒙古相关推荐:
2016年9月3日内蒙古区直系统第三次遴选公务员考试真题及答
2020-10-21
2016年7月16日内蒙古自治区纪委遴选考试真题及答案
2020-10-20
2016年7月10日内蒙古人社厅遴选公务员考试真题及答案
2020-10-20
2016年内蒙古自治区党群口遴选公务员考试真题及答案
2020-10-20
2016年3月5日内蒙古自治区直属机关遴选考试真题及答案
2020-09-24
遴选真题相关推荐:
2016年6月18日云南普洱市民政局遴选考试真题及答案
2020-10-27
2016年12月3日山东青岛市直机关遴选公务员考试真题及答案
2020-10-27
2016年4月9日四川省委办公厅遴选公务员考试真题及答案
2020-10-26
2015年9月13日重庆市直机关遴选公务员考试真题及答案
2020-10-26
2015年5月10日四川凉山州委政研室遴选考试真题及答案
2020-10-26
点击进入下一页
遴选热点文章排行榜
2016年7月10日内蒙古人社厅遴选公务员考试真题
2016年内蒙古自治区党群口遴选公务员考试真题及答
2016年3月5日内蒙古自治区直属机关遴选考试真题
2016年3月27日内蒙古赤峰市直机关遴选公务员考
2015年8月内蒙古自治区党委机关遴选公务员考试真
2017年11月11日内蒙古自治区遴选公务员考试真
2017年8月6日内蒙古赤峰市政府机关遴选考试真题
2017年内蒙古乌海市组织部遴选公务员考试真题及答
遴选热点专题
2017年天津遴选公务员报名入口【11月13日】
遴选最新更新
2021湖南省长沙市财政局系统选调公告
2016年6月18日云南普洱市民政局遴选考试真题及
2016年12月3日山东青岛市直机关遴选公务员考试
2016年4月9日四川省委办公厅遴选公务员考试真题
2015年9月13日重庆市直机关遴选公务员考试真题
2015年5月10日四川凉山州委政研室遴选考试真题
2016年8月14日山西大同市遴选公务员考试真题及
2016年湖北省国税局副处级干部竞争上岗遴选考试真