2021期货从业资格考试试题及答案
期货从业资格考试网
考试动态
考试报名
考试时间
准考证
成绩查询
分数线
真题答案
网校课程
期货从业资格手机版
推荐
2021年期货从业资格考试报名时间
2021年期货从业资格考试时间安排
2021年期货从业资格成绩查询时间
动态
期货从业资格报名时间
报名条件
考试时间
考试科目
考试大纲
准考证打印
成绩查询
报名
北京
天津
上海
重庆
广东
浙江
山东
江西
江苏
安徽
湖南
湖北
河南
河北
广西
福建
四川
山西
陕西
贵州
辽宁
吉林
宁夏
更多
考试
期货从业资格考试时间
期货从业资格考试科目
期货从业资格考试大纲
期货从业资格考试经验
准考证
北京
天津
上海
重庆
广东
浙江
山东
江西
江苏
安徽
湖南
湖北
河南
河北
广西
福建
四川
山西
陕西
贵州
辽宁
吉林
宁夏
更多
成绩
北京
天津
上海
重庆
广东
浙江
山东
江西
江苏
安徽
湖南
湖北
河南
河北
广西
福建
四川
山西
陕西
贵州
辽宁
吉林
宁夏
更多
分数
北京
天津
上海
重庆
广东
浙江
山东
江西
江苏
安徽
湖南
湖北
河南
河北
广西
福建
四川
山西
陕西
贵州
辽宁
吉林
宁夏
更多
真题
期货从业资格考试真题
期货从业资格考试答案
课程
中华会计网校2021期货从业资格辅导课程推荐
首页
>
期货从业资格考试
>
资源大全
> 2021期货从业资格考试试题及答案-期货从业资格考试真题及答案
2021期货从业资格考试试题及答案专题:权威提供2021期货从业资格考试试题及答案,期货从业资格考试真题及答案,欢迎收藏无忧考网
期货从业资格考试
栏目获取更多最新2021期货从业资格考试试题及答案信息。【CTRL+D 收藏备用】
北京
上海
天津
重庆
广东
山东
河北
山西
辽宁
吉林
江苏
浙江
安徽
福建
江西
河南
湖北
湖南
广西
海南
四川
贵州
云南
陕西
甘肃
宁夏
青海
新疆
西藏
黑龙江
内蒙古
2005年期货从业资格法律法规考试真题及答案(Word版)
期货从业资格考试网发布2005年期货从业资格法律法规考试真题及答案(Word版)。
2020-10-13
2013年3月期货从业资格法律法规考试真题及答案(Word版)
期货从业资格考试网发布2013年3月期货从业资格法律法规考试真题及答案(Word版)。
2020-10-13
2011年5月期货从业资格投资分析考试真题及答案(Word版)
期货从业资格考试网发布2011年5月期货从业资格投资分析考试真题及答案(Word版)。
2020-10-13
2009年6月期货从业资格基础知识考试真题(Word版)
期货从业资格考试网发布2009年6月期货从业资格基础知识考试真题(Word版)。
2020-10-13
2011年期货从业资格基础知识考试真题及答案(Word版)
期货从业资格考试网发布2011年期货从业资格基础知识考试真题及答案(Word版)。
2020-10-13
2008年10月期货从业资格基础知识考试真题(Word版)
期货从业资格考试网发布2008年10月期货从业资格基础知识考试真题(Word版)。
2020-10-13
2010年5月期货从业资格基础知识考试真题及答案(Word版)
期货从业资格考试网发布2010年5月期货从业资格基础知识考试真题及答案(Word版)。
2020-10-10
2012年9月期货从业资格考试期货基础知识真题(Word版)
期货从业资格考试网发布2012年9月期货从业资格考试期货基础知识真题(Word版)。
2020-05-12
2012年9月期货从业资格考试期货基础知识真题及答案(Word版)
期货从业资格考试网发布2012年9月期货从业资格考试期货基础知识真题及答案(Word版)。
2020-05-11
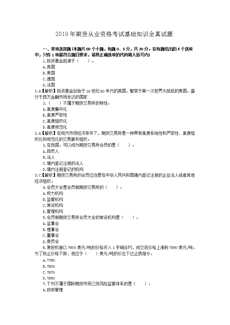
2019年期货从业资格考试基础知识全真试题(Word版)
期货从业资格考试网发布2019年期货从业资格考试基础知识全真试题(Word版)。
2020-05-11
2012年期货从业资格法律法规考试真题(Word版)
期货从业资格考试网发布2012年期货从业资格法律法规考试真题(Word版)。
2020-05-11
2009年期货从业资格法律法规真题及答案(Word版)
期货从业资格考试网发布2009年期货从业资格法律法规真题及答案(Word版)。
2020-05-11
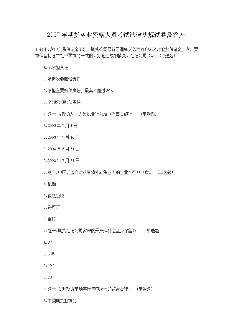
2007年期货从业资格人员考试法律法规试卷及答案(Word版)
期货从业资格考试网发布2007年期货从业资格人员考试法律法规试卷及答案(Word版)。
2020-05-08
2017期货从业资格考试法律法规真题及答案(Word版)
期货从业资格考试网发布2017期货从业资格考试法律法规真题及答案(Word版)。
2020-05-08
2016年期货从业资格证投资分析试题及答案(Word版)
期货从业资格考试网发布2016年期货从业资格证投资分析试题及答案(Word版)。
2020-05-08
2016年期货从业资格法律法规考试题(Word版)
期货从业资格考试网发布2016年期货从业资格法律法规考试题(Word版)。
2020-05-08
2016年上半年内蒙古期货从业资格股指期货及其他权益类衍生品考试试题(Word
期货从业资格考试网发布2016年上半年内蒙古期货从业资格股指期货及其他权益类衍生品考试试题(Word版)。
2020-04-23
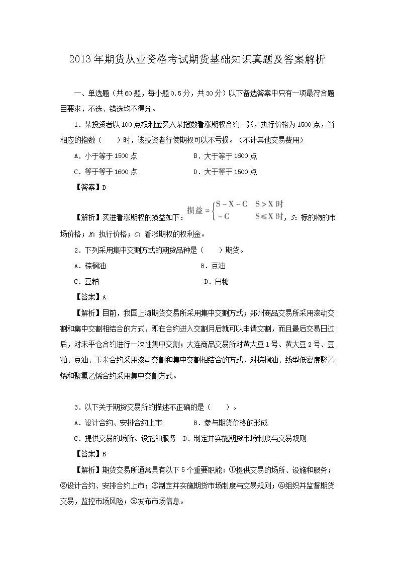
2013年期货从业资格考试期货基础知识真题及答案解析(Word版)
期货从业资格考试网发布2013年期货从业资格考试期货基础知识真题及答案解析(Word版)。
2020-04-22
2011年期货从业资格考试基础知识全真试题(Word版)
期货从业资格考试网发布2011年期货从业资格考试基础知识全真试题(Word版)。
2020-04-22
2019年期货从业资格考试真题试卷和答案(Word版)
期货从业资格考试网发布2019年期货从业资格考试真题试卷和答案(Word版)。
2020-04-21
2018年期货从业资格《法律法规》部分考试真题及答案(1)
【导语】2018年期货从业资格考试已经全部结束了,为帮助各位考生顺利备考,无忧考网编辑整理发布“2018年期货从业资格《法律法规》部分考试真题及答案(1)”供考生参考,希望能给各位提供帮助。选择题部分1.在期货投机交易中,一般认为止损单中的价格不能与当时...
2018-11-15
2018年期货从业资格《法律法规》部分考试真题及答案(2)
【导语】2018年期货从业资格考试已经全部结束了,为帮助各位考生顺利备考,无忧考网编辑整理发布“2018年期货从业资格《法律法规》部分考试真题及答案(2)”供考生参考,希望能给各位提供帮助。 选择题部分1.以下关于期权特点的说法不正确的是()。A.交易的对象...
2018-11-15
2018年期货从业资格《法律法规》部分考试真题及答案(3)
【导语】2018年期货从业资格考试已经全部结束了,为帮助各位考生顺利备考,无忧考网编辑整理发布“2018年期货从业资格《法律法规》部分考试真题及答案(3)”供考生参考,希望能给各位提供帮助。选择题部分1.()的交易对象主要是标准化期货合约。A.期货交易B.现货...
2018-11-15
2018年期货从业资格《法律法规》部分考试真题及答案(4)
【导语】2018年期货从业资格考试已经全部结束了,为帮助各位考生顺利备考,无忧考网编辑整理发布“2018年期货从业资格《法律法规》部分考试真题及答案(4)”供考生参考,希望能给各位提供帮助。 选择题部分1.不以盈利为目的的期货交易所是()。A.会员制期货交易...
2018-11-15
2018年5月期货从业资格《基础知识》考试真题及答案(网友版)
【导语】2018年期货从业资格考试正在进行中,为帮助各位考生顺利备考,无忧考网整理发布“2018年5月期货从业资格《基础知识》考试真题及答案(网友版)”供考生参考,希望能给各位提供帮助。参考解析:我国上海期货交易所采用集中交割方式;郑州商品交易所采用滚...
2018-09-20
北京2018年9月期货从业资格考试真题及答案(第四次)
【导语】北京22018年期货从业资格考试时间已公布,关于今年的考试试题及答案将于考后公布,相信大家一定十分关注,无忧考网小编会第一时间为大家搜集真题及答案,供大家参考!考试时间根据中国期货从业协会发布的《2018年期货从业人员资格考试公告(1号)》得知...
2018-08-10
天津2018年9月期货从业资格考试真题及答案(第四次)
【导语】天津22018年期货从业资格考试时间已公布,关于今年的考试试题及答案将于考后公布,相信大家一定十分关注,无忧考网小编会第一时间为大家搜集真题及答案,供大家参考!考试时间根据中国期货从业协会发布的《2018年期货从业人员资格考试公告(1号)》得知...
2018-08-10
上海2018年9月期货从业资格考试真题及答案(第四次)
【导语】上海22018年期货从业资格考试时间已公布,关于今年的考试试题及答案将于考后公布,相信大家一定十分关注,无忧考网小编会第一时间为大家搜集真题及答案,供大家参考!考试时间根据中国期货从业协会发布的《2018年期货从业人员资格考试公告(1号)》得知...
2018-08-10
重庆2018年9月期货从业资格考试真题及答案(第四次)
【导语】重庆22018年期货从业资格考试时间已公布,关于今年的考试试题及答案将于考后公布,相信大家一定十分关注,无忧考网小编会第一时间为大家搜集真题及答案,供大家参考!考试时间根据中国期货从业协会发布的《2018年期货从业人员资格考试公告(1号)》得知...
2018-08-10
广东2018年9月期货从业资格考试真题及答案(第四次)
【导语】广东22018年期货从业资格考试时间已公布,关于今年的考试试题及答案将于考后公布,相信大家一定十分关注,无忧考网小编会第一时间为大家搜集真题及答案,供大家参考!考试时间根据中国期货从业协会发布的《2018年期货从业人员资格考试公告(1号)》得知...
2018-08-10
点击进入下一页
期货从业资格考试热点文章排行榜
2008年10月份期货考试基础知识真题八
1999年期货从业资格考试真题及答案(一)
1999年期货从业资格考试考题及答案(二)
1999年期货从业资格考试考题及答案(三)
1999年期货从业资格考试考题及答案(四)
1999年期货从业资格考试考题及答案(五)
1999年期货从业资格考试考题及答案(六)
1999年期货从业资格考试考题及答案(七)
期货从业资格考试热点专题
2021年期货从业资格报名时间:6月4日开始(第一
2021年北京期货从业资格报名时间:6月4日开始(
2021年天津期货从业资格报名时间:6月4日开始(
2021年上海期货从业资格报名时间:6月4日开始(
2021年重庆期货从业资格报名时间:6月4日开始(
2021年广东期货从业资格报名时间:6月4日开始(
2021年浙江期货从业资格报名时间:6月4日开始(
2021年山东期货从业资格报名时间:6月4日开始(
期货从业资格考试最新更新
2021年7月期货从业人员资格考试报名须知:考试信
2021年7月期货从业人员资格考试报名须知:报名方
2021年7月期货从业人员资格考试报名须知:成绩复
2021年期货从业资格考试科目及题型
2021年北京期货从业资格考试科目及题型
2021年天津期货从业资格考试科目及题型
2021年上海期货从业资格考试科目及题型
2021年重庆期货从业资格考试科目及题型