2021年数据库系统考试答案
数据库系统工程师网
考试动态
报名时间
考试时间
成绩查询
真题答案
备考辅导
合格标准
网校课程
网站地图
首页
>
数据库系统工程师考试
>
资源大全
> 2021年数据库系统考试答案-数据库系统考试答案解析
2021年数据库系统考试答案专题:权威提供2021年数据库系统考试答案,数据库系统考试答案解析,欢迎收藏无忧考网
数据库系统工程师考试
栏目获取更多最新2021年数据库系统考试答案信息。【CTRL+D 收藏备用】
北京
上海
天津
重庆
广东
山东
河北
山西
辽宁
吉林
江苏
浙江
安徽
福建
江西
河南
湖北
湖南
广西
海南
四川
贵州
云南
陕西
甘肃
宁夏
青海
新疆
西藏
黑龙江
内蒙古
2009上半年数据库系统工程师考试真题及答案-下午卷(Word版)
数据库系统工程师考试网发布2009上半年数据库系统工程师考试真题及答案-下午卷(Word版)。
2020-08-05
2009上半年数据库系统工程师考试真题及答案-上午卷(Word版)
数据库系统工程师考试网发布2009上半年数据库系统工程师考试真题及答案-上午卷(Word版)。
2020-08-04
2011上半年数据库系统工程师考试真题及答案-下午卷(Word版)
数据库系统工程师考试网发布2011上半年数据库系统工程师考试真题及答案-下午卷(Word版)。
2020-08-04
2011上半年数据库系统工程师考试真题及答案-上午卷(Word版)
数据库系统工程师考试网发布2011上半年数据库系统工程师考试真题及答案-上午卷(Word版)。
2020-08-04
2012上半年数据库系统工程师考试真题及答案-下午卷(Word版)
数据库系统工程师考试网发布2012上半年数据库系统工程师考试真题及答案-下午卷(Word版)。
2020-08-04
2012上半年数据库系统工程师考试真题及答案-上午卷(Word版)
数据库系统工程师考试网发布2012上半年数据库系统工程师考试真题及答案-上午卷(Word版)。
2020-08-04
2013上半年数据库系统工程师考试真题及答案-下午卷(Word版)
数据库系统工程师考试网发布2013上半年数据库系统工程师考试真题及答案-下午卷(Word版)。
2020-08-04
2013上半年数据库系统工程师考试真题及答案-上午卷(Word版)
数据库系统工程师考试网发布2013上半年数据库系统工程师考试真题及答案-上午卷(Word版)。
2020-08-04
2014上半年数据库系统工程师考试真题及答案-下午卷(Word版)
数据库系统工程师考试网发布2014上半年数据库系统工程师考试真题及答案-下午卷(Word版)。
2020-08-04
2014上半年数据库系统工程师考试真题及答案-上午卷(Word版)
数据库系统工程师考试网发布2014上半年数据库系统工程师考试真题及答案-上午卷(Word版)。
2020-08-04
2015上半年数据库系统工程师考试真题及答案-下午卷(Word版)
数据库系统工程师考试网发布2015上半年数据库系统工程师考试真题及答案-下午卷(Word版)。
2020-08-04
2015上半年数据库系统工程师考试真题及答案-上午卷(Word版)
数据库系统工程师考试网发布2015上半年数据库系统工程师考试真题及答案-上午卷(Word版)。
2020-08-03
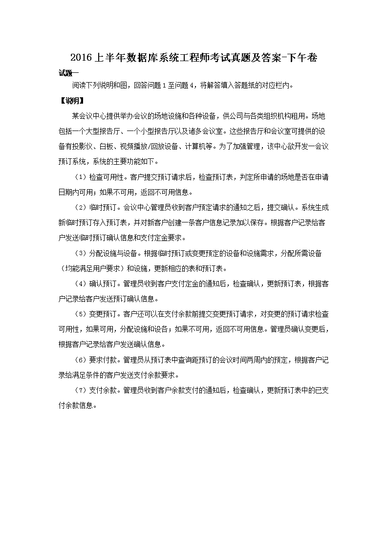
2016上半年数据库系统工程师考试真题及答案-下午卷(Word版)
数据库系统工程师考试网发布2016上半年数据库系统工程师考试真题及答案-下午卷(Word版)。
2020-08-03
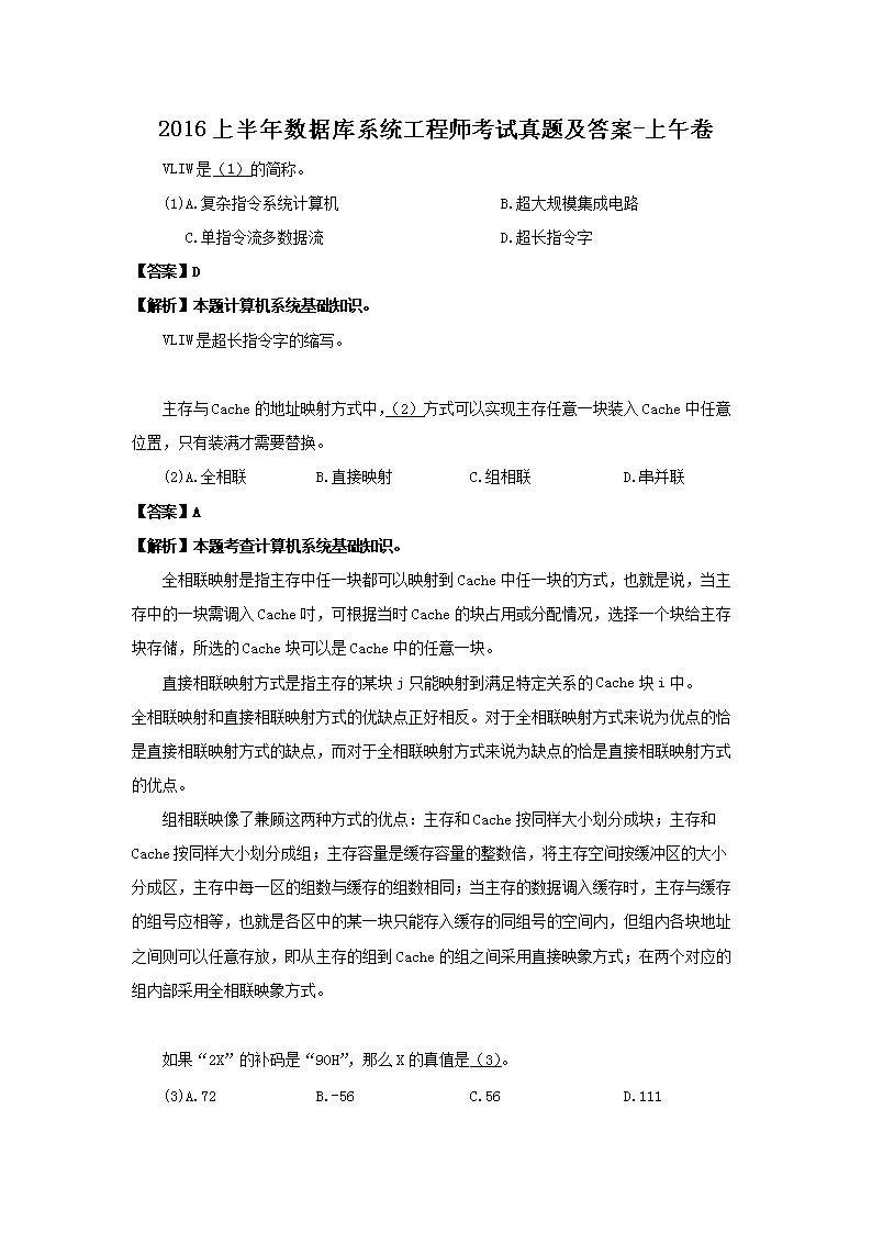
2016上半年数据库系统工程师考试真题及答案-上午卷(Word版)
数据库系统工程师考试网发布2016上半年数据库系统工程师考试真题及答案-上午卷(Word版)。
2020-08-03
2017上半年数据库系统工程师考试真题及答案-下午卷(Word版)
数据库系统工程师考试网发布2017上半年数据库系统工程师考试真题及答案-下午卷(Word版)。
2020-08-03
2017上半年数据库系统工程师考试真题及答案-上午卷(Word版)
数据库系统工程师考试网发布2017上半年数据库系统工程师考试真题及答案-上午卷(Word版)。
2020-08-03
2010上半年数据库系统工程师考试真题及答案-下午卷(Word版)
数据库系统工程师考试网发布2010上半年数据库系统工程师考试真题及答案-下午卷(Word版)。
2020-07-07
2010上半年数据库系统工程师考试真题及答案-上午卷(Word版)
数据库系统工程师考试网发布2010上半年数据库系统工程师考试真题及答案-上午卷(Word版)。
2020-07-07
2017年数据库系统工程师考试真题及答案
【导语】2017年数据库系统工程师考试过后无忧考网将在考后第一时间发布数据库系统工程师考试真题及答案解析,考生可随时关注数据库系统工程师考试真题栏目,在此无忧考网小编预祝广大考生在此次考试中取得优异的成绩。点击查看>>>2017年数据库系统工程师考试真...
2017-11-30
2017下半年数据库系统工程师考试真题及答案【考后发布】
【导语】2017下半年全国数据库系统工程师考试将在11月11、12日期间举行,具体考试地点详见准考证,无忧考网将在考后第一时间发布2017下半年数据库系统工程师考试真题及答案,供广大考生在线估分,敬请关注!【题型时间】基础知识科目采用单项选择题,考试150分...
2017-09-27
点击进入下一页
数据库系统工程师考试热点文章排行榜
2015上半年数据库系统工程师考试真题及答案-上午
2016上半年数据库系统工程师考试真题及答案-下午
2016上半年数据库系统工程师考试真题及答案-上午
2017上半年数据库系统工程师考试真题及答案-下午
2017上半年数据库系统工程师考试真题及答案-上午
2010上半年数据库系统工程师考试真题及答案-下午
2010上半年数据库系统工程师考试真题及答案-上午
2017年数据库系统工程师考试真题及答案
数据库系统工程师考试热点专题
2016年数据库系统工程师报名时间
2015上半年宁夏数据库系统工程师准考证打印时间、
2015上半年海南数据库系统工程师准考证打印时间、
2015上半年江苏数据库系统工程师报名时间、报名入
数据库系统工程师考试最新更新
2009上半年数据库系统工程师考试真题及答案-下午
2009上半年数据库系统工程师考试真题及答案-上午
2011上半年数据库系统工程师考试真题及答案-下午
2011上半年数据库系统工程师考试真题及答案-上午
2012上半年数据库系统工程师考试真题及答案-下午
2012上半年数据库系统工程师考试真题及答案-上午
2013上半年数据库系统工程师考试真题及答案-下午
2013上半年数据库系统工程师考试真题及答案-上午