财务模拟试题
税务师考试网
考试动态
考试报名
考试时间
准考证
成绩查询
分数线
真题答案
网校课程
税务师手机版
推荐
全国2021年税务师报名时间
2021年税务师考试时间
2021年税务师成绩查询时间及入口
动态
税务师报名时间
报名条件
考试时间
考试科目
考试大纲
准考证打印
成绩查询
证书领取
报名
北京
天津
上海
重庆
广东
浙江
山东
江西
江苏
安徽
湖南
湖北
河南
河北
广西
福建
四川
山西
陕西
贵州
辽宁
吉林
宁夏
更多
考试
税务师考试时间
税务师科目
税法(一)
税法(二)
税务代理
财务与会计
税收相关法律
准考证
北京
天津
上海
重庆
广东
浙江
山东
江西
江苏
安徽
湖南
湖北
河南
河北
广西
福建
四川
山西
陕西
贵州
辽宁
吉林
宁夏
更多
成绩
北京
天津
上海
重庆
广东
浙江
山东
江西
江苏
安徽
湖南
湖北
河南
河北
广西
福建
四川
山西
陕西
贵州
辽宁
吉林
宁夏
更多
分数
北京
天津
上海
重庆
广东
浙江
山东
江西
江苏
安徽
湖南
湖北
河南
河北
广西
福建
四川
山西
陕西
贵州
辽宁
吉林
宁夏
更多
真题
税务师考试真题
税务师考试答案
(税法(一)
税法(二)
税务代理
财务与会计
税收相关法律
课程
中华会计网推荐:2021年税务师考试辅导班!
讲授课程老师叶青
讲授课程老师赵俊峰
讲授课程老师高志谦
首页
>
税务师考试
>
资源大全
> 财务模拟试题-财务考点
财务模拟试题专题:权威提供财务模拟试题,财务考点,欢迎收藏无忧考网
税务师考试
栏目获取更多最新财务模拟试题信息。【CTRL+D 收藏备用】
2021年税务师考试大纲:财务与会计
【导语】2021年税务师《财务与会计》考试大纲公布了!中税协公布了2021年税务师《财务与会计》考试大纲!税务师考试以考试大纲为基础,想要考高分,就一定要了解透彻2021年税务师《财务与会计》考试大纲!本科目考试内容涉及的主要会计、税收政策法规截至2021...
2021-04-28
2004年注册税务师财务与会计考试真题及答案(Word版)
税务师考试网发布2004年注册税务师财务与会计考试真题及答案(Word版)。
2020-09-18
2018年税务师财务与会计考试真题及答案(Word版)
税务师考试网发布2018年税务师财务与会计考试真题及答案(Word版)。
2020-06-30
2012年注册税务师考试财务与会计真题及答案(Word版)
税务师考试网发布2012年注册税务师考试财务与会计真题及答案(Word版)。
2020-05-18
2011年注册税务师财务与会计真题(Word版)
税务师考试网发布2011年注册税务师财务与会计真题(Word版)。
2020-05-18
2002年注册税务师考试财务与会计真题(Word版)
税务师考试网发布2002年注册税务师考试财务与会计真题(Word版)。
2020-05-18
2001年注册税务师财务与会计真题(Word版)
税务师考试网发布2001年注册税务师财务与会计真题(Word版)。
2020-05-18
2000年注册税务师考试财务与会计真题及答案(Word版)
税务师考试网发布2000年注册税务师考试财务与会计真题及答案(Word版)。
2020-05-18
1999注册税务师考试财务与会计真题及答案(Word版)
税务师考试网发布1999注册税务师考试财务与会计真题及答案(Word版)。
2020-05-18
2019年税务师财务与会计真题及答案(Word版)
税务师考试网发布2019年税务师财务与会计真题及答案(Word版)。
2020-05-13
2017年税务师考试财务与会计真题及答案解析(Word版)
税务师考试网发布2017年税务师考试财务与会计真题及答案解析(Word版)。
2020-05-13
2016年税务师考试财务与会计真题及答案解析(Word版)
税务师考试网发布2016年税务师考试财务与会计真题及答案解析(Word版)。
2020-05-13
2015年税务师考试财务与会计真题及答案解析(Word版)
税务师考试网发布2015年税务师考试财务与会计真题及答案解析(Word版)。
2020-05-13
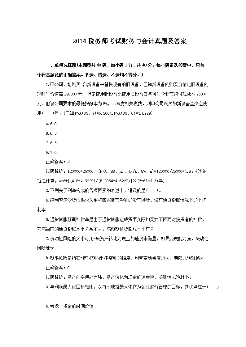
2014年注册税务师考试财务与会计真题及答案(Word版)
税务师考试网发布2014年注册税务师考试财务与会计真题及答案(Word版)。
2020-05-13
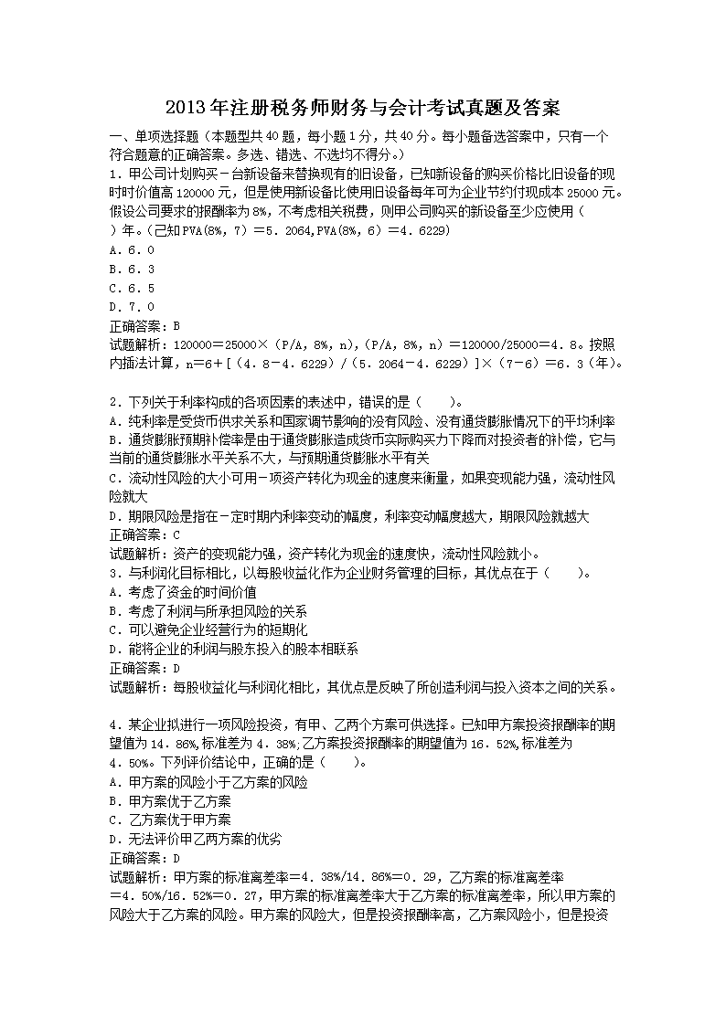
2013年注册税务师财务与会计考试真题及答案(Word版)
税务师考试网发布2013年注册税务师财务与会计考试真题及答案(Word版)。
2020-05-13
2010年注册税务师考试财务与会计真题及答案(Word版)
税务师考试网发布2010年注册税务师考试财务与会计真题及答案(Word版)。
2020-05-13
2009年注册税务师考试财务与会计真题及答案(Word版)
税务师考试网发布2009年注册税务师考试财务与会计真题及答案(Word版)。
2020-05-13
2008年注册税务师考试财务与会计真题及答案(Word版)
税务师考试网发布2008年注册税务师考试财务与会计真题及答案(Word版)。
2020-05-13
2007年注册税务师考试财务与会计真题(Word版)
税务师考试网发布2007年注册税务师考试财务与会计真题(Word版)。
2020-05-13
2006年注册税务师考试财务与会计真题及答案解析(Word版)
税务师考试网发布2006年注册税务师考试财务与会计真题及答案解析(Word版)。
2020-05-13
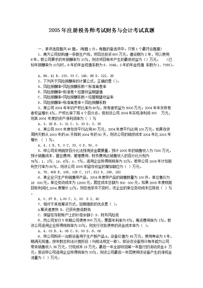
2005年注册税务师考试财务与会计考试真题(Word版)
税务师考试网发布2005年注册税务师考试财务与会计考试真题(Word版)。
2020-05-13
2003年注册税务师财务与会计真题及答案(Word版)
税务师考试网发布2003年注册税务师财务与会计真题及答案(Word版)。
2020-05-13
2020税务师《财务与会计》考试大纲
【导语】2020年税务师《财务与会计》考试大纲已经正式公布!小编为考生整理了考试大纲,供税务师考试备考学员学习,以下是2020年税务师《财务与会计》考试大纲,供广大学员参考学习。准备报考2020年《财务与会计》的童鞋们赶紧看看吧!《财务与会计》考试大纲...
2020-04-15
2020年注册税务师《财务与会计》基本介绍及答题注意事项
【导语】无忧考网为考生发布“2020年税务师《财务与会计》基本介绍及答题注意事项”,为考生发布税务师考试的相关考试报考指南,希望大家认真学习。预祝考生一切顺利。2020年税务师财务与会计考试时间为2020年11月8日9:00—11:30。考试采用闭卷、计算机化考...
2020-03-10
2019年税务师《财务与会计》各题型答题方法
【导语】2019年税务师考试正在备考中,无忧考网为考生发布“2019年税务师考试《财务与会计》各题型答题方法”,详细介绍了税务师考试的相关考试备考技巧和经验。预祝考生都能顺利通过考试。备考税务师财务与会计科目,要熟悉这一科目主要考点,同时要了解常考...
2019-09-30
2019年税务师考试大纲:《财务与会计》
【导语】无忧考网小编整理2019年税务师《财务与会计》考试大纲,2019税务师考试大纲有变化么?变化大不大?在复习备考前,我们必须了解清楚2019年税务师考试大纲的变化情况,因为税务师考试大纲里会告诉我们税务师考试主要考哪些内容。(2019年度)《财务与会计...
2019-06-03
2018年税务师《财务与会计》考试真题及答案解析(考生回忆版)
【导语】2018年税务师《财务与会计》考试已经结束了,考生朋友们究竟考得怎么样呢?是否正在热切地盼望看到2018年税务师考试《财务与会计》试题及参考答案呢?小编整理了2018年税务师《财务与会计》考试试题及参考答案(考生回忆版),供考生参考!...
2018-11-13
2018年注册税务师考试《财务与会计》练习题:净现金流量
【导语】无忧考网为考生发布税务师考试“2018年注册税务师考试《财务与会计》练习题:净现金流量”相关考试模拟题,希望大家认真做题。预祝考生都能顺利通过考试。本篇具体内容如下:单选题甲公司购买一台新设备用于生产新产品A,设备价值为45万元,使用寿命为...
2018-10-30
2018年注册税务师考试《财务与会计》练习题:内插法
【导语】无忧考网为考生发布税务师考试“2018年注册税务师考试《财务与会计》练习题:内插法”相关考试模拟题,希望大家认真做题。预祝考生都能顺利通过考试。本篇具体内容如下:单选题甲公司计划购买一台新设备来替换现有的旧设备,已知新设备的购买价格比旧...
2018-10-30
2018年税务师《财务与会计》练习题:非折现式价值评估模式
【导语】无忧考网为考生发布“2018年税务师《财务与会计》练习题:非折现式价值评估模式”的新闻,为考生发布税务师考试的相关考试模拟题,希望大家认真做题。,预祝考生都能顺利通过考试。本篇具体内容如下:单选题甲公司是纽交所上市的大型远程教育企业,甲...
2018-10-30
点击进入下一页
税务师考试热点文章排行榜
2021年税务师考试大纲:财务与会计
财务与会计辅导:预计负债的确认
2012年注册税务师考试财务与会计每日一练(201
2010年注册税务师考试财务与会计每日一练(3月2
注税《财务与会计》每日一练:留存收益的核算
2014年注册税务师《财务与会计》第十章预习:固定
2014年注册税务师《财务与会计》第十章预习:固定
2014年注册税务师《财务与会计》第十章预习:固定
税务师考试热点专题
中国注册税务师协会:2021年上海税务师报名时间为
中国注册税务师协会:2021年重庆税务师报名时间为
中国注册税务师协会:2021年广东税务师报名时间为
中国注册税务师协会:2021年江西税务师报名时间为
中国注册税务师协会:2021年安徽税务师报名时间为
中国注册税务师协会:2021年湖南税务师报名时间为
中国注册税务师协会:2021年湖北税务师报名时间为
中国注册税务师协会:2021年河南税务师报名时间为
税务师考试最新更新
2021年税务师报名时间为5月10日至7月9日
2021年税务师报名条件
2021年税务师考试缴费时间及考试费用
2021年税务师考试时间:2021年11月13日至
2021年税务师准考证打印时间为11月8日至11月
2021年税务师免试申请时间:补报名期7月26日至
中国注册税务师协会:2021年北京税务师报名时间为
2021年北京税务师报名条件