2022襄阳中考语文答案
中考网
考试动态
中考报名
中考时间
中考成绩查询
中考分数线
中考真题
中考答案
中考作文
模拟试题
录取查询
推荐
2022中考时间安排
中考试题及答案
中考成绩查询时间及入口
中考录取分数线
中考作文题目
中考满分作文大全
动态
中考报名时间
中考时间安排
中考成绩查询
中考查分系统
中考录取分数线
中考志愿填报
中考录取查询
中考考场查询
中考改革政策
报名
北京
天津
上海
重庆
广东
浙江
山东
江西
江苏
安徽
湖南
湖北
河南
河北
广西
福建
四川
山西
陕西
贵州
辽宁
吉林
宁夏
更多
考试
中考时间安排
中考科目
中考体育考试时间
中考语文
中考数学
中考英语
中考物理
中考化学
中考历史
中考政治
成绩
北京
天津
上海
重庆
广东
浙江
山东
江西
江苏
安徽
湖南
湖北
河南
河北
广西
福建
四川
山西
陕西
贵州
辽宁
吉林
宁夏
更多
分数
北京
天津
上海
重庆
广东
浙江
山东
江西
江苏
安徽
湖南
湖北
河南
河北
广西
福建
四川
山西
陕西
贵州
辽宁
吉林
宁夏
更多
真题
中考语文试题
中考数学试题
中考英语试题
中考物理试题
中考化学试题
中考历史试题
中考政治试题
答案
中考语文答案
中考数学答案
中考英语答案
中考物理答案
中考化学答案
中考历史答案
中考政治答案
作文
中考作文大全
中考满分作文
中考作文题目
作文素材
英语作文
优秀作文
记叙作文
英语万能作文
作文技巧
更多
模拟
中考题库
中考语文题库
中考数学题库
中考英语题库
中考物理题库
中考化学题库
中考历史题库
中考政治题库
首页
>
中考
>
资源大全
> 2022襄阳中考语文答案-襄阳中考语文试题及答案
2022襄阳中考语文答案专题:最新提供2022襄阳中考语文答案,襄阳中考语文试题及答案,欢迎收藏无忧考网
中考
栏目获取更多最新2022襄阳中考语文答案信息。【CTRL+D 收藏备用】
2009年湖北省襄阳市中考语文真题及答案(Word版)
中考网发布2009年湖北省襄阳市中考语文真题及答案(Word版)。
2021-10-28
2021年湖北省襄阳市中考语文真题及答案(Word版)
中考网发布2021年湖北省襄阳市中考语文真题及答案(Word版)。
2021-10-22
2011年湖北省襄阳市中考语文真题及答案(Word版)
中考网发布2011年湖北省襄阳市中考语文真题及答案(Word版)。
2021-09-15
2013年湖北省襄阳市中考语文真题及答案(Word版)
中考网发布2013年湖北省襄阳市中考语文真题及答案(Word版)。
2021-08-20
2020年湖北省襄阳市中考语文真题及答案(Word版)
中考网发布2020年湖北省襄阳市中考语文真题及答案(Word版)。
2021-07-28
2021年湖北省襄阳市中考语文真题(图片版)
中考网发布2021年湖北省襄阳市中考语文真题(图片版)。
2021-07-02
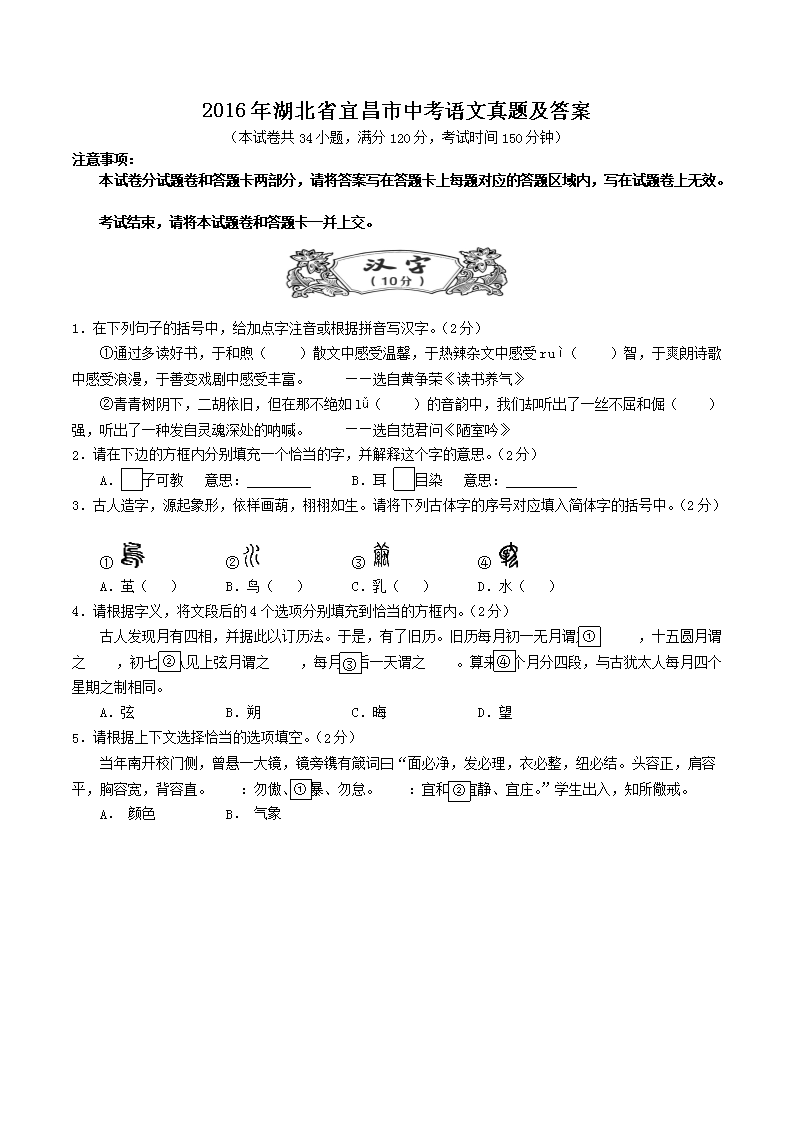
2016年湖北省襄阳市中考语文真题及答案(Word版)
中考网发布2016年湖北省襄阳市中考语文真题及答案(Word版)。
2021-04-08
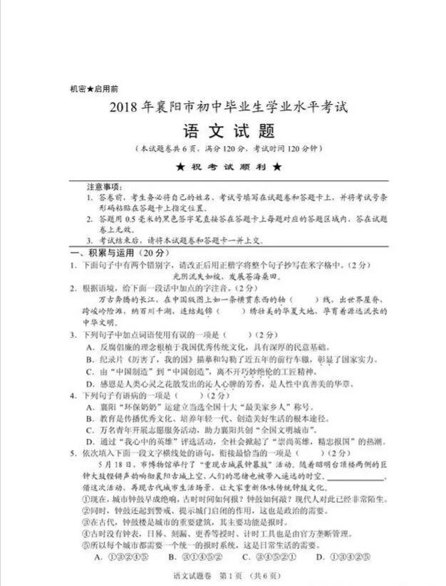
2018年湖北省襄阳市中考语文真题及答案(Word版)
中考网发布2018年湖北省襄阳市中考语文真题及答案(Word版)。
2021-01-07
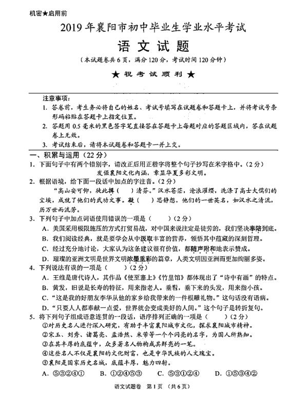
2019年湖北省襄阳市中考语文真题及答案(Word版)
中考网发布2019年湖北省襄阳市中考语文真题及答案(Word版)。
2020-12-04
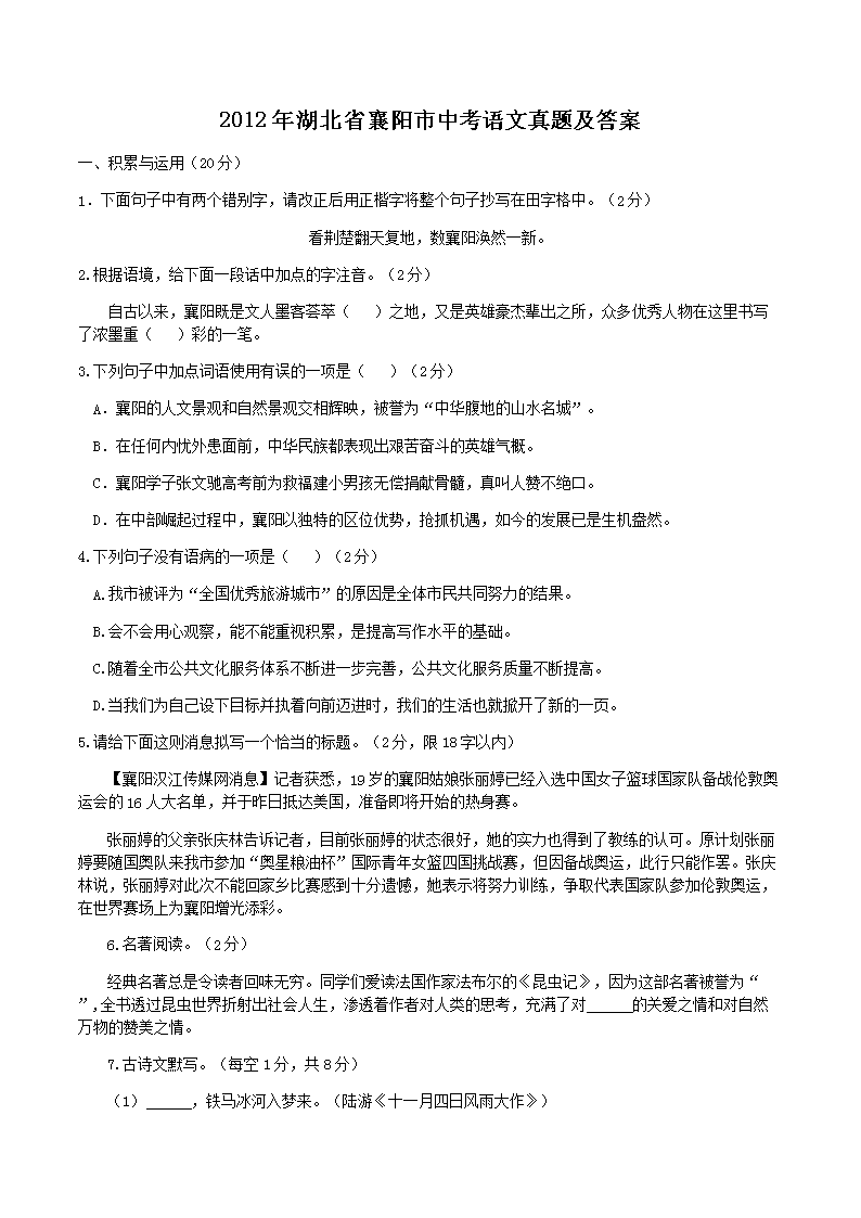
2012年湖北省襄阳市中考语文真题及答案(Word版)
中考网发布2012年湖北省襄阳市中考语文真题及答案(Word版)。
2020-06-19
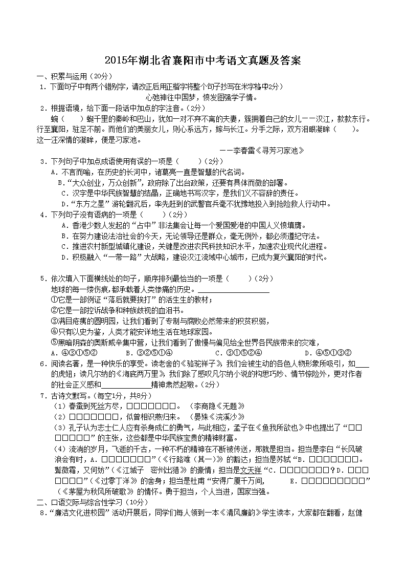
2015年湖北省襄阳市中考语文真题及答案(Word版)
中考网发布2015年湖北省襄阳市中考语文真题及答案(Word版)。
2020-06-17
2014年湖北省襄阳市中考语文真题及答案(Word版)
中考网发布2014年湖北省襄阳市中考语文真题及答案(Word版)。
2020-06-17
2017年湖北省襄阳市中考语文真题及答案(Word版)
中考网发布2017年湖北省襄阳市中考语文真题及答案(Word版)。
2020-06-08
2019年湖北襄阳中考语文试题及答案(已公布)
【导语】2019年湖北襄阳中考语文考试已结束,无忧考网中考频道搜集整理发布了“2019年湖北襄阳中考语文试题及答案”,供考生们参考学习,小编预祝大家取得优异的成绩!为方便大家及时获取2019年中考成绩、中考分数线信息,无忧考网为广大考生整理了《全国2019...
2019-06-26
2019年湖北襄阳中考语文试卷(已公布)
【导语】2019年湖北襄阳中考语文考试已结束,无忧考网中考频道搜集整理发布了“2019年湖北襄阳中考语文试卷”,仅供考生们参考学习,小编预祝大家取得优异的成绩!为方便大家及时获取2019年中考成绩、中考分数线信息,无忧考网为广大考生整理了《全国2019年中...
2019-06-24
2019年湖北襄阳中考语文试卷及答案
【导语】无忧考网中考频道小编提醒参加2019中考的所有考生,湖北襄阳2019年中考将于6月中旬陆续开始举行,湖北襄阳中考时间具体安排考生可点击进入“湖北襄阳中考时间”栏目查询,请广大考生提前准备好准考证及考试需要的用品,然后顺顺利利参加本届初中学业水...
2019-05-17
2019年湖北襄阳中考语文试题
【导语】无忧考网中考频道小编提醒参加2019中考的所有考生,湖北襄阳2019年中考将于6月中旬陆续开始举行,湖北襄阳中考时间具体安排考生可点击进入“湖北襄阳中考时间”栏目查询,请广大考生提前准备好准考证及考试需要的用品,然后顺顺利利参加本届初中学业水...
2019-05-17
2019年湖北襄阳中考语文真题
【导语】无忧考网中考频道小编提醒参加2019中考的所有考生,湖北襄阳2019年中考将于6月中旬陆续开始举行,湖北襄阳中考时间具体安排考生可点击进入“湖北襄阳中考时间”栏目查询,请广大考生提前准备好准考证及考试需要的用品,然后顺顺利利参加本届初中学业水...
2019-05-17
2019年湖北襄阳中考语文答案
【导语】无忧考网中考频道小编提醒参加2019中考的所有考生,湖北襄阳2019年中考将于6月中旬陆续开始举行,湖北襄阳中考时间具体安排考生可点击进入“湖北襄阳中考时间”栏目查询,请广大考生提前准备好准考证及考试需要的用品,然后顺顺利利参加本届初中学业水...
2019-05-17
2018年湖北襄阳中考语文试题及答案(已公布)
【导语】2018年湖北襄阳中考语文考试已结束,无忧考网中考频道从网络上搜集整理了“2018年湖北襄阳中考语文试题及答案”,供考生们参考学习,小编预祝大家取得优异的成绩!为方便大家及时获取2018年中考成绩、中考分数线信息,无忧考网为广大考生整理了《全国...
2018-06-29
2018年湖北襄阳中考语文试题及答案
【导语】无忧考网将在本次湖北襄阳中考过后,考后发布2018年湖北襄阳中考语文试卷及答案解析,方便考生对照估分,大家可收藏并随时关注湖北襄阳中考语文试卷、湖北襄阳中考语文答案栏目,中考信息持续更新!中考科目:语文、数学、英语、物理、化学、政治、历...
2018-05-04
2018年湖北襄阳中考语文答案
【导语】无忧考网将在本次中考过后,考后发布2018年湖北襄阳中考语文答案,考生可通过本站查询到本次考试答案及解析,方便考生对照估分,大家可收藏并随时关注湖北襄阳中考语文答案栏目,中考信息持续更新!温馨提示:除本次中考语文答案外,无忧考网同时也将...
2018-05-04
2018年湖北襄阳中考语文真题
【导语】无忧考网将在本次湖北襄阳中考过后,考后发布2018年湖北襄阳中考语文真题,考生可通过本站查询到本次考试真题及解析,方便考生对照估分,大家可收藏并随时关注湖北襄阳中考语文真题栏目,中考信息持续更新!温馨提示:除本次中考语文真题外,无忧考网...
2018-05-04
2018年湖北襄阳中考语文试卷
【导语】无忧考网将在本次湖北襄阳中考过后,考后发布2018年湖北襄阳中考语文试卷,考生可通过本站查询到本次考试试卷及解析,方便考生对照估分,大家可收藏并随时关注湖北襄阳中考语文试卷栏目,中考信息持续更新!温馨提示:除本次中考语文试卷外,无忧考网...
2018-05-04
2017年湖北襄阳中考语文试卷及答案(已公布)
人生处处是考场,今日各为中考忙。斗智斗勇齐亮相,得失成败走一场。考场潇洒不虚枉,多年以后话沧桑!2017年湖北襄阳中考语文科目考试已落下帷幕,无忧考网在考后第一时间提供湖北襄阳中考语文试卷及答案解析,供广大考生参考估分。预祝各位考生取得优异的成...
2017-07-04
2017年湖北襄阳中考语文答案(已公布)
人生处处是考场,今日各为中考忙。斗智斗勇齐亮相,得失成败走一场。考场潇洒不虚枉,多年以后话沧桑!2017年湖北襄阳中考语文科目考试已落下帷幕,无忧考网在考后第一时间提供湖北襄阳中考语文试卷及答案解析,供广大考生参考估分。预祝各位考生取得优异的成...
2017-07-04
2017年湖北襄阳中考语文试题(已公布)
人生处处是考场,今日各为中考忙。斗智斗勇齐亮相,得失成败走一场。考场潇洒不虚枉,多年以后话沧桑!2017年湖北襄阳中考语文科目考试已落下帷幕,无忧考网在考后第一时间提供湖北襄阳中考语文试卷及答案解析,供广大考生参考估分。预祝各位考生取得优异的成...
2017-07-04
2017年湖北襄阳中考语文答案
2017年湖北襄阳中考语文答案无忧考网将在本次中考过后,全网首发2017年湖北襄阳中考语文答案,考生可通过本站第一时间查询到本次考试答案及解析,方便考生对照估分,大家可收藏并随时关注湖北襄阳中考语文答案栏目,最新信息持续更新!温馨提示:除本次中考语...
2017-04-24
2017年湖北襄阳中考语文试题
2017年湖北襄阳中考语文试题无忧考网将在本次湖北襄阳中考过后,全网首发2017年湖北襄阳中考语文试题,考生可通过本站第一时间查询到本次考试试题及解析,方便考生对照估分,大家可收藏并随时关注湖北襄阳中考语文试题栏目,最新信息持续更新!温馨提示:除本...
2017-04-24
2017年湖北襄阳中考语文真题
2017年湖北襄阳中考语文真题无忧考网将在本次湖北襄阳中考过后,全网首发2017年湖北襄阳中考语文真题,考生可通过本站第一时间查询到本次考试真题及解析,方便考生对照估分,大家可收藏并随时关注湖北襄阳中考语文真题栏目,最新信息持续更新!温馨提示:除本...
2017-04-24
中考襄阳相关推荐:
2014年湖北省襄阳市中考政治真题及答案
2021-12-02
2014年湖北省襄阳市中考生物真题及答案
2021-12-02
2016年湖北省襄阳市中考物理真题及答案
2021-11-25
2019年湖北省襄阳市中考生物真题及答案
2021-11-23
2021年湖北省襄阳市中考地理真题及答案
2021-11-22
中考语文相关推荐:
2013北京房山中考语文真题及答案
2022-01-05
2013北京丰台中考语文真题及答案
2022-01-05
2013北京怀柔中考语文真题及答案
2022-01-05
2013北京门头沟中考语文真题及答案
2022-01-05
2013北京密云中考语文真题及答案
2022-01-05
点击进入下一页
中考热点文章排行榜
2021年湖北省襄阳市中考语文真题
2013年湖北省襄阳市中考语文真题及答案
2016年湖北省襄阳市中考语文真题及答案
2020年湖北省襄阳市中考语文真题及答案
2021年湖北省襄阳市中考语文真题及答案
2009年湖北省襄阳市中考语文真题及答案
2011年湖北省襄阳市中考语文真题及答案
2013年湖北襄阳中考语文真题(完整版)
中考热点专题
2022中考是几月几日 中考是几月几号?
中考优秀作文:以行囊为话题
中考优秀作文:以牵手为话题
中考优秀作文:以期望为话题
中考优秀作文:以吃亏为话题
中考优秀作文:以登高为话题
中考优秀作文:以积极为话题
中考优秀作文:以咀嚼为话题
中考最新更新
2013北京昌平中考数学真题及答案
2013北京朝阳中考数学真题及答案
2013北京崇文中考数学真题及答案
2013北京大兴中考数学真题及答案
2013北京房山中考数学真题及答案
2013北京丰台中考数学真题及答案
2013北京海淀中考数学真题及答案
2013北京石景山中考数学真题及答案