2022曲靖中考语文答案
中考网
考试动态
中考报名
中考时间
中考成绩查询
中考分数线
中考真题
中考答案
中考作文
模拟试题
录取查询
推荐
2022中考时间安排
中考试题及答案
中考成绩查询时间及入口
中考录取分数线
中考作文题目
中考满分作文大全
动态
中考报名时间
中考时间安排
中考成绩查询
中考查分系统
中考录取分数线
中考志愿填报
中考录取查询
中考考场查询
中考改革政策
报名
北京
天津
上海
重庆
广东
浙江
山东
江西
江苏
安徽
湖南
湖北
河南
河北
广西
福建
四川
山西
陕西
贵州
辽宁
吉林
宁夏
更多
考试
中考时间安排
中考科目
中考体育考试时间
中考语文
中考数学
中考英语
中考物理
中考化学
中考历史
中考政治
成绩
北京
天津
上海
重庆
广东
浙江
山东
江西
江苏
安徽
湖南
湖北
河南
河北
广西
福建
四川
山西
陕西
贵州
辽宁
吉林
宁夏
更多
分数
北京
天津
上海
重庆
广东
浙江
山东
江西
江苏
安徽
湖南
湖北
河南
河北
广西
福建
四川
山西
陕西
贵州
辽宁
吉林
宁夏
更多
真题
中考语文试题
中考数学试题
中考英语试题
中考物理试题
中考化学试题
中考历史试题
中考政治试题
答案
中考语文答案
中考数学答案
中考英语答案
中考物理答案
中考化学答案
中考历史答案
中考政治答案
作文
中考作文大全
中考满分作文
中考作文题目
作文素材
英语作文
优秀作文
记叙作文
英语万能作文
作文技巧
更多
模拟
中考题库
中考语文题库
中考数学题库
中考英语题库
中考物理题库
中考化学题库
中考历史题库
中考政治题库
首页
>
中考
>
资源大全
> 2022曲靖中考语文答案-曲靖中考语文试题及答案
2022曲靖中考语文答案专题:最新提供2022曲靖中考语文答案,曲靖中考语文试题及答案,欢迎收藏无忧考网
中考
栏目获取更多最新2022曲靖中考语文答案信息。【CTRL+D 收藏备用】
2005年云南曲靖中考语文真题及答案(Word版)
中考网发布2005年云南曲靖中考语文真题及答案(Word版)。
2021-12-27
2010年云南曲靖中考语文真题及答案(Word版)
中考网发布2010年云南曲靖中考语文真题及答案(Word版)。
2021-12-27
2011年云南曲靖中考语文真题及答案(Word版)
中考网发布2011年云南曲靖中考语文真题及答案(Word版)。
2021-09-13
2012年云南曲靖中考语文真题及答案(Word版)
中考网发布2012年云南曲靖中考语文真题及答案(Word版)。
2021-09-07
2013年云南曲靖中考语文真题及答案(Word版)
中考网发布2013年云南曲靖中考语文真题及答案(Word版)。
2021-08-17
2021年云南曲靖中考语文试题及答案(Word版)
中考网发布2021年云南曲靖中考语文试题及答案(Word版)。
2021-06-20
2014年云南曲靖中考语文真题及答案(Word版)
中考网发布2014年云南曲靖中考语文真题及答案(Word版)。
2021-04-29
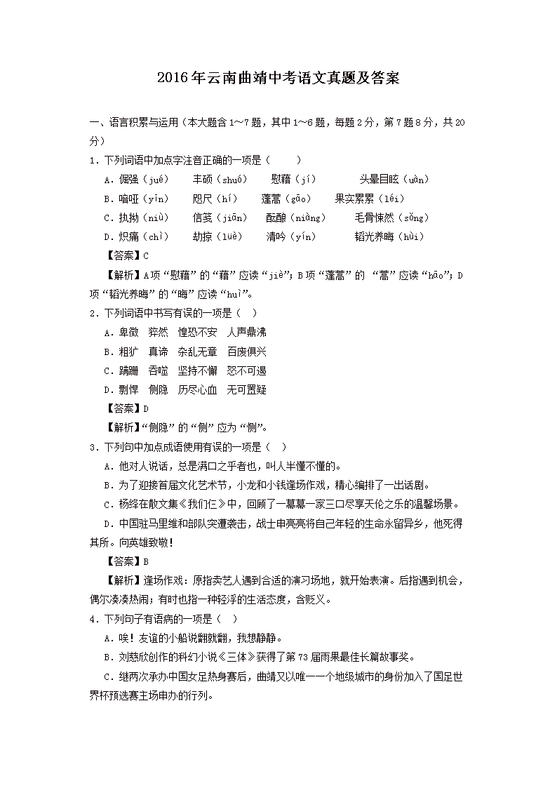
2016年云南曲靖中考语文真题及答案(Word版)
中考网发布2016年云南曲靖中考语文真题及答案(Word版)。
2021-04-27
2017年云南曲靖中考语文真题及答案(Word版)
中考网发布2017年云南曲靖中考语文真题及答案(Word版)。
2021-04-26
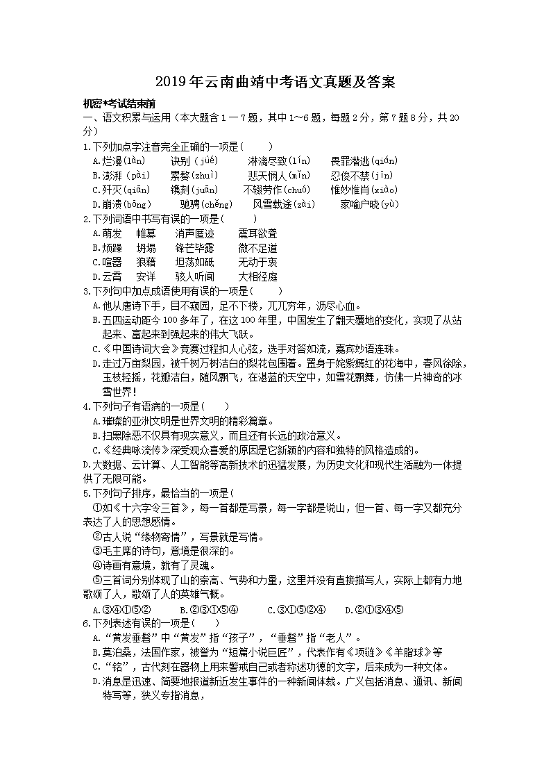
2019年云南曲靖中考语文真题及答案(Word版)
中考网发布2019年云南曲靖中考语文真题及答案(Word版)。
2021-03-31
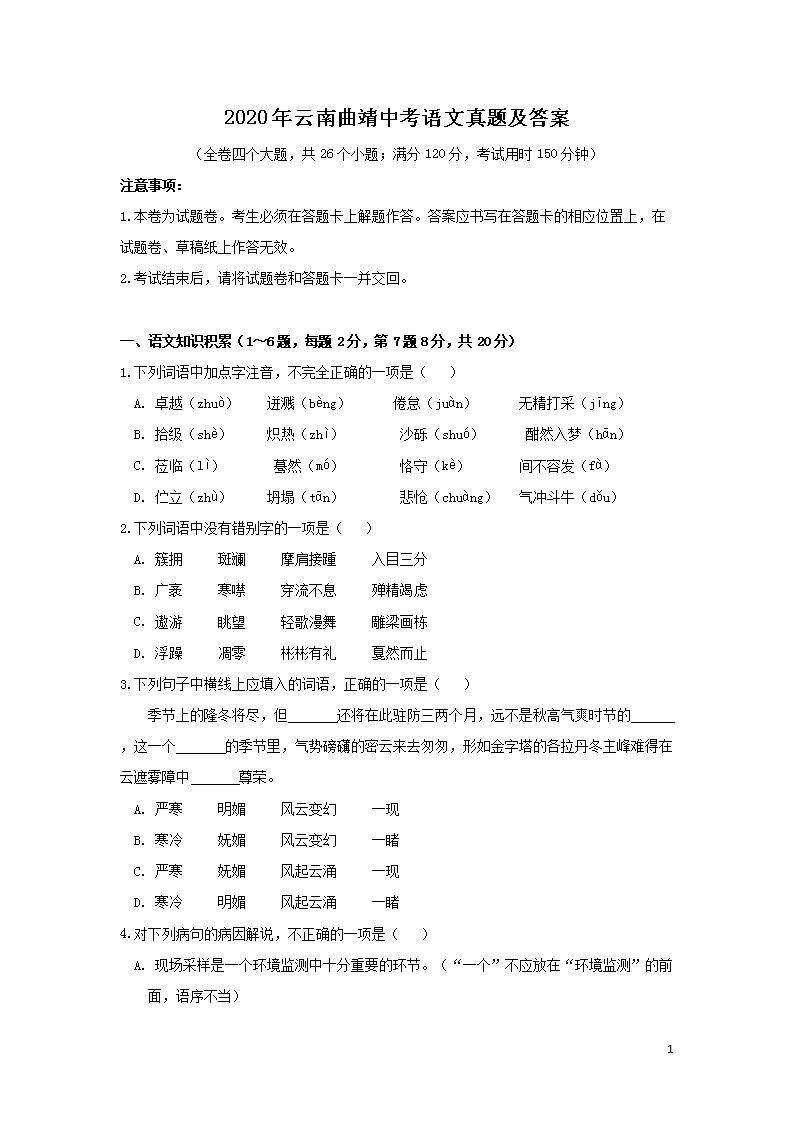
2020年云南曲靖中考语文真题及答案(Word版)
中考网发布2020年云南曲靖中考语文真题及答案(Word版)。
2020-07-29
2020年云南省中考时间公布 昆明、曲靖抽考语文、物理
【导语】无忧考网中考频道从云南省招生考试院了解到,2020年云南省中考时间已公布,昆明、曲靖抽考语文、物理,具体如下:云南中考生,注意啦!从云南省招生考试院获悉,2020年初中学生学业水平考试于strong>6月28日至7月2日举行。八年级下学期考试科目为:生...
2020-03-05
2020年云南省中考时间:6月28日-7月2日 昆明和曲靖抽考语文、物理
【导语】无忧考网从云南省招生考试院了解到,12月27日试院发布消息2020年初中学生学业水平考试于6月28日至7月2日举行。现将有关事宜通知如下:八年级下学期考试科目为:生物学、地理、信息技术;九年级下学期考试科目为:语文、数学、英语、道德与法治、历史、...
2019-12-31
2019年云南曲靖中考语文试卷及答案
【导语】无忧考网中考频道小编提醒参加2019中考的所有考生,云南曲靖2019年中考将于6月中旬陆续开始举行,云南曲靖中考时间具体安排考生可点击进入“云南曲靖中考时间”栏目查询,请广大考生提前准备好准考证及考试需要的用品,然后顺顺利利参加本届初中学业水...
2019-05-09
2019年云南曲靖中考语文试题
【导语】无忧考网中考频道小编提醒参加2019中考的所有考生,云南曲靖2019年中考将于6月中旬陆续开始举行,云南曲靖中考时间具体安排考生可点击进入“云南曲靖中考时间”栏目查询,请广大考生提前准备好准考证及考试需要的用品,然后顺顺利利参加本届初中学业水...
2019-05-09
2019年云南曲靖中考语文真题
【导语】无忧考网中考频道小编提醒参加2019中考的所有考生,云南曲靖2019年中考将于6月中旬陆续开始举行,云南曲靖中考时间具体安排考生可点击进入“云南曲靖中考时间”栏目查询,请广大考生提前准备好准考证及考试需要的用品,然后顺顺利利参加本届初中学业水...
2019-05-09
2019年云南曲靖中考语文答案
【导语】无忧考网中考频道小编提醒参加2019中考的所有考生,云南曲靖2019年中考将于6月中旬陆续开始举行,云南曲靖中考时间具体安排考生可点击进入“云南曲靖中考时间”栏目查询,请广大考生提前准备好准考证及考试需要的用品,然后顺顺利利参加本届初中学业水...
2019-05-09
2018年云南曲靖中考语文试题及答案
【导语】无忧考网将在本次云南曲靖中考过后,考后发布2018年云南曲靖中考语文试卷及答案解析,方便考生对照估分,大家可收藏并随时关注云南曲靖中考语文试卷、云南曲靖中考语文答案栏目,中考信息持续更新!中考科目:语文、数学、英语、物理、化学、政治、历...
2018-04-25
2018年云南曲靖中考语文试卷
【导语】无忧考网将在本次云南曲靖中考过后,考后发布2018年云南曲靖中考语文试卷,考生可通过本站查询到本次考试试卷及解析,方便考生对照估分,大家可收藏并随时关注云南曲靖中考语文试卷栏目,中考信息持续更新!温馨提示:除本次中考语文试卷外,无忧考网...
2018-04-25
2018年云南曲靖中考语文真题
【导语】无忧考网将在本次云南曲靖中考过后,考后发布2018年云南曲靖中考语文真题,考生可通过本站查询到本次考试真题及解析,方便考生对照估分,大家可收藏并随时关注云南曲靖中考语文真题栏目,中考信息持续更新!温馨提示:除本次中考语文真题外,无忧考网...
2018-04-25
2017年云南曲靖中考语文试题及答案
2017年云南曲靖中考语文试题及答案无忧考网将在本次云南曲靖中考过后,全网首发2017年云南曲靖中考语文试卷及答案解析,方便考生对照估分,大家可收藏并随时关注云南曲靖中考语文试卷、云南曲靖中考语文答案栏目,最新信息持续更新!参加2017中考的考生可直接...
2017-04-13
2017年云南曲靖中考语文试卷
2017年云南曲靖中考语文试卷无忧考网将在本次云南曲靖中考过后,全网首发2017年云南曲靖中考语文试卷,考生可通过本站第一时间查询到本次考试试卷及解析,方便考生对照估分,大家可收藏并随时关注云南曲靖中考语文试卷栏目,最新信息持续更新!温馨提示:除本...
2017-04-13
2017年云南曲靖中考语文真题
2017年云南曲靖中考语文真题无忧考网将在本次云南曲靖中考过后,全网首发2017年云南曲靖中考语文真题,考生可通过本站第一时间查询到本次考试真题及解析,方便考生对照估分,大家可收藏并随时关注云南曲靖中考语文真题栏目,最新信息持续更新!温馨提示:除本...
2017-04-13
2017年云南曲靖中考语文试题
2017年云南曲靖中考语文试题无忧考网将在本次云南曲靖中考过后,全网首发2017年云南曲靖中考语文试题,考生可通过本站第一时间查询到本次考试试题及解析,方便考生对照估分,大家可收藏并随时关注云南曲靖中考语文试题栏目,最新信息持续更新!温馨提示:除本...
2017-04-13
2017年云南曲靖中考语文答案
2017年云南曲靖中考语文答案无忧考网将在本次中考过后,全网首发2017年云南曲靖中考语文答案,考生可通过本站第一时间查询到本次考试答案及解析,方便考生对照估分,大家可收藏并随时关注云南曲靖中考语文答案栏目,最新信息持续更新!温馨提示:除本次中考语...
2017-04-13
2016年云南曲靖中考语文试卷及答案
无忧考网将在本次云南曲靖中考过后,全网首发2016年云南曲靖中考语文试卷及答案解析,方便考生对照估分,大家可收藏并随时关注云南曲靖中考语文试卷、云南曲靖中考语文答案栏目,最新信息持续更新!参加2016中考的考生可直接点击进入:2016年全国各地中考试题...
2016-04-15
2016年云南曲靖中考语文试卷
无忧考网将在本次云南曲靖中考过后,全网首发2016年云南曲靖中考语文试卷,考生可通过本站第一时间查询到本次考试试卷及解析,方便考生对照估分,大家可收藏并随时关注云南曲靖中考语文试卷栏目,最新信息持续更新!温馨提示:除本次中考语文试卷外,无忧考网...
2016-04-15
2016年云南曲靖中考语文真题
无忧考网将在本次云南曲靖中考过后,全网首发2016年云南曲靖中考语文真题,考生可通过本站第一时间查询到本次考试真题及解析,方便考生对照估分,大家可收藏并随时关注云南曲靖中考语文真题栏目,最新信息持续更新!温馨提示:除本次中考语文真题外,无忧考网...
2016-04-15
2016年云南曲靖中考语文试题
无忧考网将在本次云南曲靖中考过后,全网首发2016年云南曲靖中考语文试题,考生可通过本站第一时间查询到本次考试试题及解析,方便考生对照估分,大家可收藏并随时关注云南曲靖中考语文试题栏目,最新信息持续更新!温馨提示:除本次中考语文试题外,无忧考网...
2016-04-15
2016年云南曲靖中考语文答案
无忧考网将在本次中考过后,全网首发2016年云南曲靖中考语文答案,考生可通过本站第一时间查询到本次考试答案及解析,方便考生对照估分,大家可收藏并随时关注云南曲靖中考语文答案栏目,最新信息持续更新!温馨提示:除本次中考语文答案外,无忧考网同也将在...
2016-04-15
中考曲靖相关推荐:
2008年云南曲靖中考数学真题及答案
2021-12-30
2005年云南曲靖中考语文真题及答案
2021-12-27
2010年云南曲靖中考语文真题及答案
2021-12-27
2007年云南曲靖中考物理真题及答案
2021-12-22
2007年云南曲靖中考化学真题及答案
2021-12-20
中考语文相关推荐:
1999年辽宁省沈阳市中考语文真题及答案
2021-12-31
1999年辽宁省锦州市中考语文真题及答案
2021-12-31
1999年辽宁省抚顺市中考语文真题及答案
2021-12-31
1999年辽宁省丹东市中考语文真题及答案
2021-12-31
1999年辽宁省大连市中考语文真题及答案
2021-12-31
点击进入下一页
中考热点文章排行榜
2021年云南曲靖中考语文试题及答案
2014年云南曲靖中考语文真题及答案
2017年云南曲靖中考语文真题及答案
2019年云南曲靖中考语文真题及答案
2013年云南曲靖中考语文真题及答案
2012年云南曲靖中考语文真题及答案
2011年云南曲靖中考语文真题及答案
2016年云南曲靖中考语文真题及答案
中考热点专题
2022中考是几月几日 中考是几月几号?
中考优秀作文:以行囊为话题
中考优秀作文:以牵手为话题
中考优秀作文:以期望为话题
中考优秀作文:以吃亏为话题
中考优秀作文:以登高为话题
中考优秀作文:以积极为话题
中考优秀作文:以咀嚼为话题
中考最新更新
2012年重庆巴南中考英语真题及答案
2012年重庆沙坪坝中考英语真题及答案
2012年重庆大渡口中考英语真题及答案
2012年重庆渝北中考英语真题及答案
2012年重庆九龙坡中考英语真题及答案
2012年重庆江北中考英语真题及答案
2012年重庆渝中中考英语真题及答案
2012年重庆永川中考数学真题及答案