2021教师资格教育学试题
教师资格考试网
考试动态
教师资格证报名时间
考试时间
成绩查询
真题
答案
备考资料
考试网站
教师资格课程
推荐
2021年教师资格证报名时间及入口
教师资格证成绩查询时间及入口
2021教师资格证考试网络辅导课程!
动态
教师资格证报名时间
教师资格证考试时间
教师资格证成绩查询
教师资格证考试分数线
教师资格证有效期
报名
教师资格证报名时间
教师资格证报名条件
教师资格证报名入口
教师资格证报名费用
教师资格证面试报名
考试
教师资格证考试时间
教师资格证面试时间
教师资格证考试准考证打印
教师资格证考试大纲
教师资格证考试科目
教师资格证考试内容
成绩
教师资格证成绩查询
教师资格证面试成绩查询
教师资格证成绩单打印
教师资格证合格标准
教师资格证分数线
教师资格证书查询
真题
教师资格证考试真题
教师资格证考试答案
教师资格证考试试题
备考
教育学
教育心理学
综合素质
保教知识与能力
教育教学知识与能力
教育知识与能力
普通话
网站
中小学教师资格证考试网
教师资格认定网
首页
>
教师资格证考试
>
资源大全
> 2021教师资格教育学试题-教育学试题及答案-教育学大纲
2021教师资格教育学试题专题:权威提供2021教师资格教育学试题,教育学试题及答案,教育学大纲,欢迎收藏无忧考网
教师资格证考试
栏目获取更多最新2021教师资格教育学试题信息。【CTRL+D 收藏备用】
2013上半年北京教师资格幼儿教育学真题及答案(Word版)
教师资格证考试网发布2013上半年北京教师资格幼儿教育学真题及答案(Word版)。
2021-04-23
2021上半年新疆教师资格教育学心理学考试报名补充公告 下半年起均须参加国家统
【导语】无忧考网从新疆招生网获悉,2021上半年新疆教师资格教育学心理学考试报名补充公告已公布,具体详情如下:2021年上半年自治区教师资格认定“教育学、心理学”课程考试网上报名工作将于3月1日12:00至5日18:00进行,4月10日组织考试。报名网址:新疆招生...
2021-03-02
2021年上半年新疆教师资格“教育学、心理学”考试报名入口【已开通】
【导语】无忧考网从新疆招生网获悉,2021年上半年新疆教师资格“教育学、心理学”考试报名入口已开通,报名时间为3月1日-5日,具体详情如下:2021年上半年新疆教师资格“教育学、心理学”考试报名入口已开通,网上报名工作将于3月1日12:00至5日18:00进行,4月...
2021-03-02
2021年4月新疆教师资格教育学心理学成绩查询时间及查分入口【5月25日起】
【导语】无忧考网从新疆招生网发布的《2021年4月新疆教师资格认定“教育学、心理学”课程考试报考简章》得知,2021年4月新疆教师资格教育学心理学成绩查询时间及查分入口已公布,5月25日起可查分,具体详情如下:2021年4月新疆教师资格教育学心理学成绩查询时...
2021-02-23
2021年4月新疆教师资格教育学心理学考试准考证打印时间及入口【考前一周】
【导语】无忧考网从新疆招生网发布的《2021年4月新疆教师资格认定“教育学、心理学”课程考试报考简章》得知,2021年4月新疆教师资格教育学心理学考试准考证打印时间及入口已公布,考前一周进行打印准考证,具体详情如下:2021年4月新疆教师资格教育学心理学考...
2021-02-23
2021年4月新疆教师资格教育学心理学考试时间、科目及教材【4月10日】
【导语】无忧考网从新疆招生网发布的《2021年4月新疆教师资格认定“教育学、心理学”课程考试报考简章》得知,2021年4月新疆教师资格教育学心理学考试时间、科目及教材已公布,4月10日举行考试,报名报考成功的考生可于考试前一周登陆新疆招生网网站打印《准考...
2021-02-23
2021年4月新疆教师资格教育学心理学报名入口:www.xjzkzx.com
【导语】无忧考网从新疆招生网发布的《2021年4月新疆教师资格认定“教育学、心理学”课程考试报考简章》得知,2021年4月新疆教师资格教育学心理学报名入口将于3月1日-5日开通,请在规定时间内进行报名,具体详情如下:2021年4月新疆教师资格教育学心理学报名入...
2021-02-23
2021年4月新疆教师资格教育学心理学考试报名时间、费用及方式【3月1日-5日
【导语】无忧考网从新疆招生网发布的《2021年4月新疆教师资格认定“教育学、心理学”课程考试报考简章》得知,2021年4月新疆教师资格教育学心理学考试报名时间、费用及方式已公布,3月1日-5日进行报名,具体详情如下:一、网上报名报考时间2021年3月1日12:00—...
2021-02-23
2021年4月新疆教师资格认定“教育学、心理学”课程考试报考简章
【导语】无忧考网从新疆招生网获悉,2021年4月新疆教师资格认定“教育学、心理学”课程考试报考简章已公布,3月1日-5日进行报名,具体详情如下:一、考试与报名时间(一)考试时间2021年4月10日。每科考试时间均为150分钟,上午考试时间为9:00—11:30,下午考试...
2021-02-23
2020年新疆教师资格证认定“教育学、心理学”成绩查询入口【已开通】
【导语】无忧考网从新疆维吾尔自治区教育厅获悉,2020年新疆教师资格证认定“教育学、心理学”成绩查询入口已开通,即日起可查分,具体详情如下:2020年新疆教师资格证认定“教育学、心理学”成绩查询入口已开通,11月26日起考生登录新疆招生网或新疆教育信息...
2020-11-27
2020年内蒙古认定教师资格考试《教育学》《教育心理学》合格分数线
【导语】无忧考网从内蒙古招生考试信息网获悉,2020年内蒙古认定教师资格考试《教育学》《教育心理学》合格分数线已公布,请相关人员仔细阅读,具体详情如下:2020年全区认定教师资格《教育学》《教育心理学》考试成绩已于9月25日公布,经内蒙古自治区教育厅办...
2020-11-04
2002年安徽教师资格考试教育学真题(Word版)
教师资格证考试网发布2002年安徽教师资格考试教育学真题(Word版)。
2020-10-10
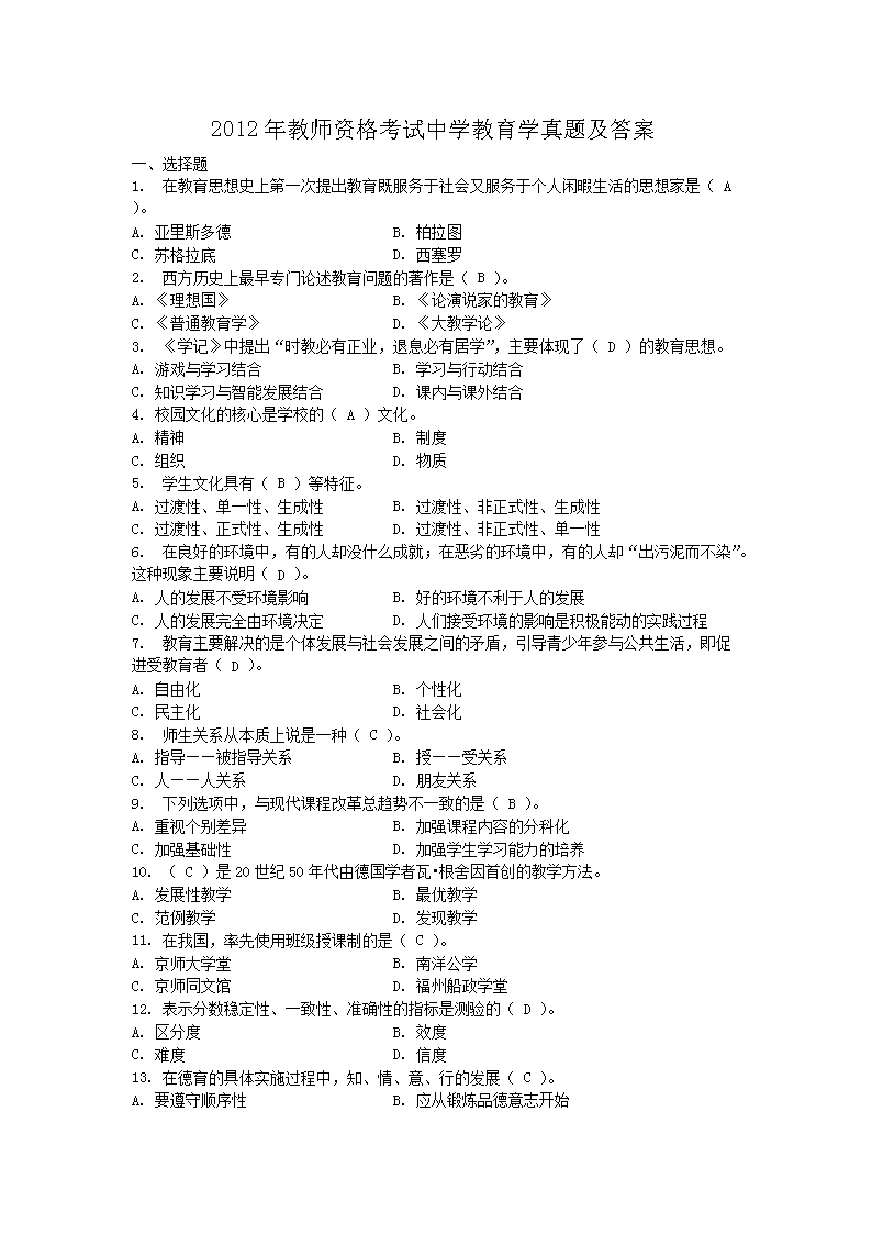
2012年教师资格考试中学教育学真题及答案(Word版)
教师资格证考试网发布2012年教师资格考试中学教育学真题及答案(Word版)。
2020-10-09
2010年教师资格考试中学教育学真题及答案(Word版)
教师资格证考试网发布2010年教师资格考试中学教育学真题及答案(Word版)。
2020-10-09
2009年贵州教师资格考试教育学真题及答案(Word版)
教师资格证考试网发布2009年贵州教师资格考试教育学真题及答案(Word版)。
2020-10-09
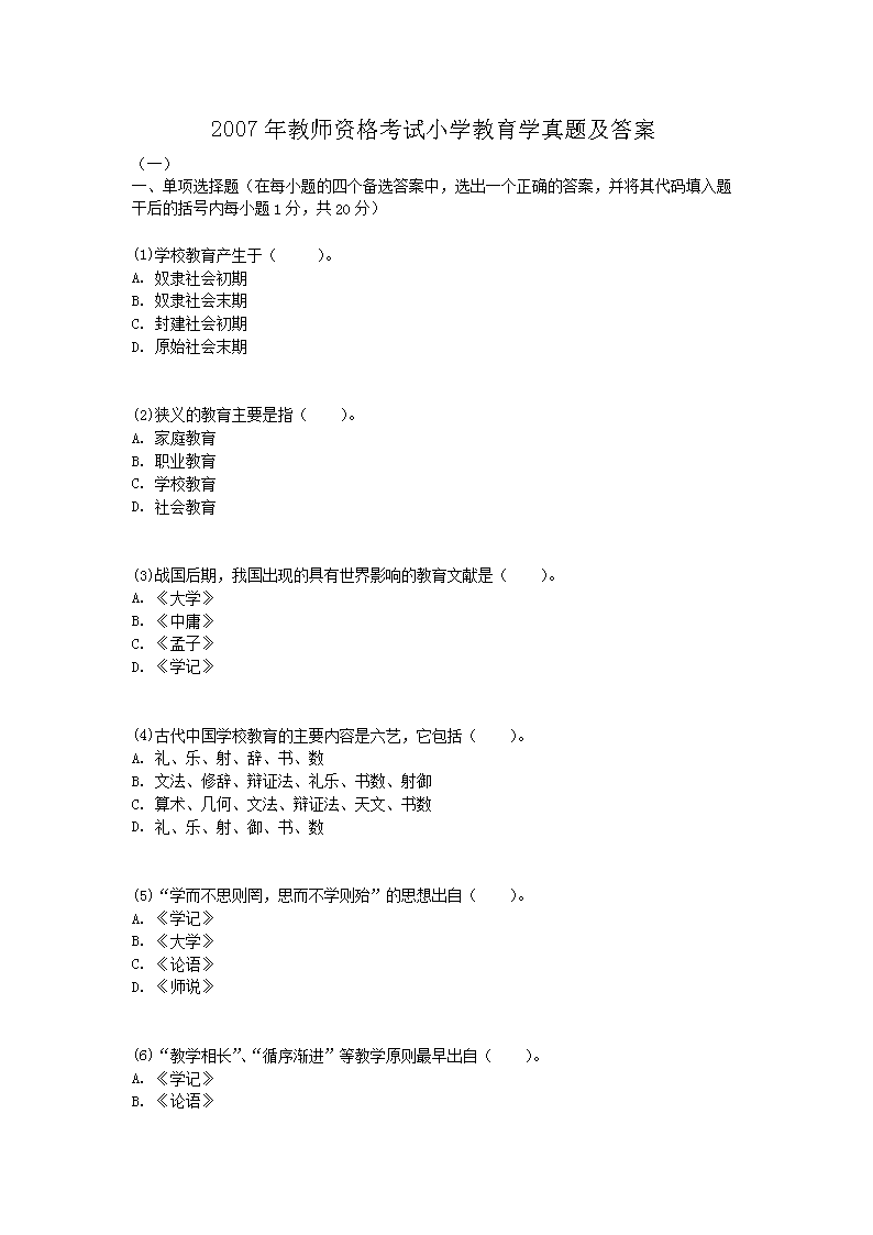
2007年教师资格考试小学教育学真题及答案(Word版)
教师资格证考试网发布2007年教师资格考试小学教育学真题及答案(Word版)。
2020-09-28
2012年教师资格考试小学教育学真题及答案(Word版)
教师资格证考试网发布2012年教师资格考试小学教育学真题及答案(Word版)。
2020-09-18
2011年教师资格考试中学教育学真题及答案(Word版)
教师资格证考试网发布2011年教师资格考试中学教育学真题及答案(Word版)。
2020-09-18
2011年教师资格考试小学教育学真题及答案(Word版)
教师资格证考试网发布2011年教师资格考试小学教育学真题及答案(Word版)。
2020-09-18
2011年江西教师资格考试中学教育学真题及答案(Word版)
教师资格证考试网发布2011年江西教师资格考试中学教育学真题及答案(Word版)。
2020-09-18
2010年教师资格考试小学教育学真题及答案(Word版)
教师资格证考试网发布2010年教师资格考试小学教育学真题及答案(Word版)。
2020-09-18
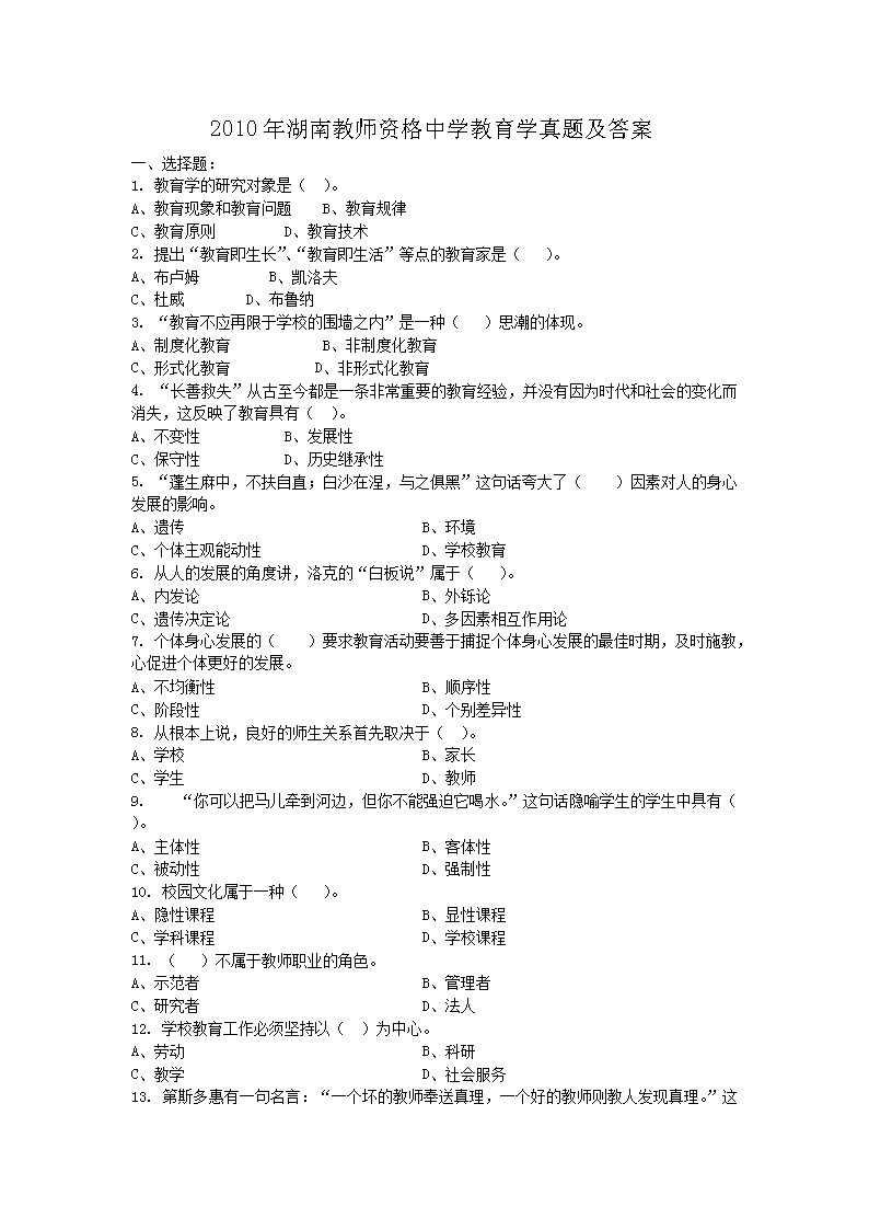
2010年湖南教师资格中学教育学真题及答案(Word版)
教师资格证考试网发布2010年湖南教师资格中学教育学真题及答案(Word版)。
2020-09-18
2009上半年天津教师资格考试中小学教育学真题及答案(Word版)
教师资格证考试网发布2009上半年天津教师资格考试中小学教育学真题及答案(Word版)。
2020-09-17
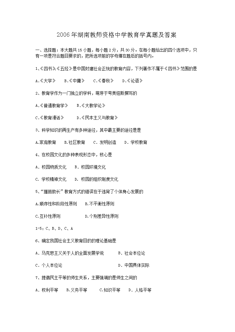
2006年湖南教师资格中学教育学真题及答案(Word版)
教师资格证考试网发布2006年湖南教师资格中学教育学真题及答案(Word版)。
2020-09-17
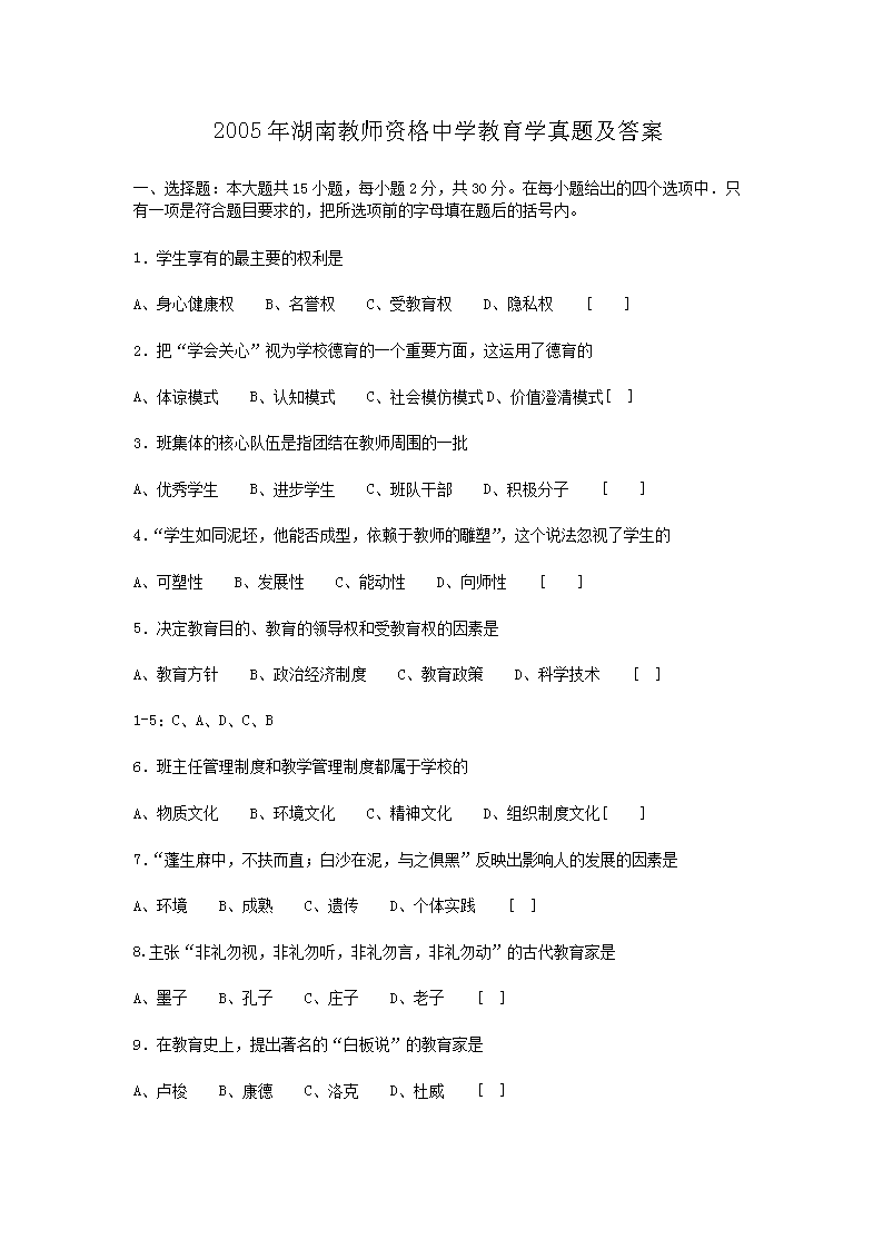
2005年湖南教师资格中学教育学真题及答案(Word版)
教师资格证考试网发布2005年湖南教师资格中学教育学真题及答案(Word版)。
2020-09-17
2004年湖南教师资格中学教育学真题及答案(Word版)
教师资格证考试网发布2004年湖南教师资格中学教育学真题及答案(Word版)。
2020-09-17
2009年1月云南教师资格中学教育学真题及答案(Word版)
教师资格证考试网发布2009年1月云南教师资格中学教育学真题及答案(Word版)。
2020-09-16
2008年云南教师资格中学教育学真题及答案(Word版)
教师资格证考试网发布2008年云南教师资格中学教育学真题及答案(Word版)。
2020-09-16
2007年云南教师资格中学教育学真题及答案(Word版)
教师资格证考试网发布2007年云南教师资格中学教育学真题及答案(Word版)。
2020-09-16
2006年1月云南教师资格中学教育学真题及答案(Word版)
教师资格证考试网发布2006年1月云南教师资格中学教育学真题及答案(Word版)。
2020-09-16
点击进入下一页
教师资格证考试热点文章排行榜
2021年4月新疆教师资格教育学心理学成绩查询时间
2021年4月新疆教师资格教育学心理学考试准考证打
2021年4月新疆教师资格教育学心理学考试时间、科
2020年新疆教师资格证认定“教育学、心理学”成绩
2021年4月新疆教师资格教育学心理学报名入口:w
2021年4月新疆教师资格认定“教育学、心理学”课
2021上半年新疆教师资格教育学心理学考试报名补充
2020年内蒙古认定教师资格考试《教育学》《教育心
教师资格证考试热点专题
2021年北京中小学教师资格证认定时间、条件、流程
2021年天津中小学教师资格证认定时间、条件、流程
2021年上海中小学教师资格证认定时间、条件、流程
2021年重庆中小学教师资格证认定时间、条件、流程
2021年广东中小学教师资格证认定时间、条件、流程
2021年浙江中小学教师资格证认定时间、条件、流程
2021年山东中小学教师资格证认定时间、条件、流程
2021年江西中小学教师资格证认定时间、条件、流程
教师资格证考试最新更新
2015下半年宁夏教师资格证考试小学教育教学知识与
2015下半年宁夏教师资格小学综合素质真题及答案
2015下半年宁夏教师资格考试中学综合素质笔试真题
2015下半年宁夏教师资格考试幼儿综合素质真题及答
2015下半年宁夏教师资格考试幼儿保教知识与能力真
2015下半年宁夏教师资格高中语文学科知识与教学能
2015下半年宁夏教师资格高中英语学科知识与教学能
2015下半年宁夏教师资格高中数学学科知识与教学能