首页
>
人力资源考试
>
最新信息
>
宁夏人力资源考试
>
2021下半年宁夏企业人力资源管理师职业技能等级认定工作公告
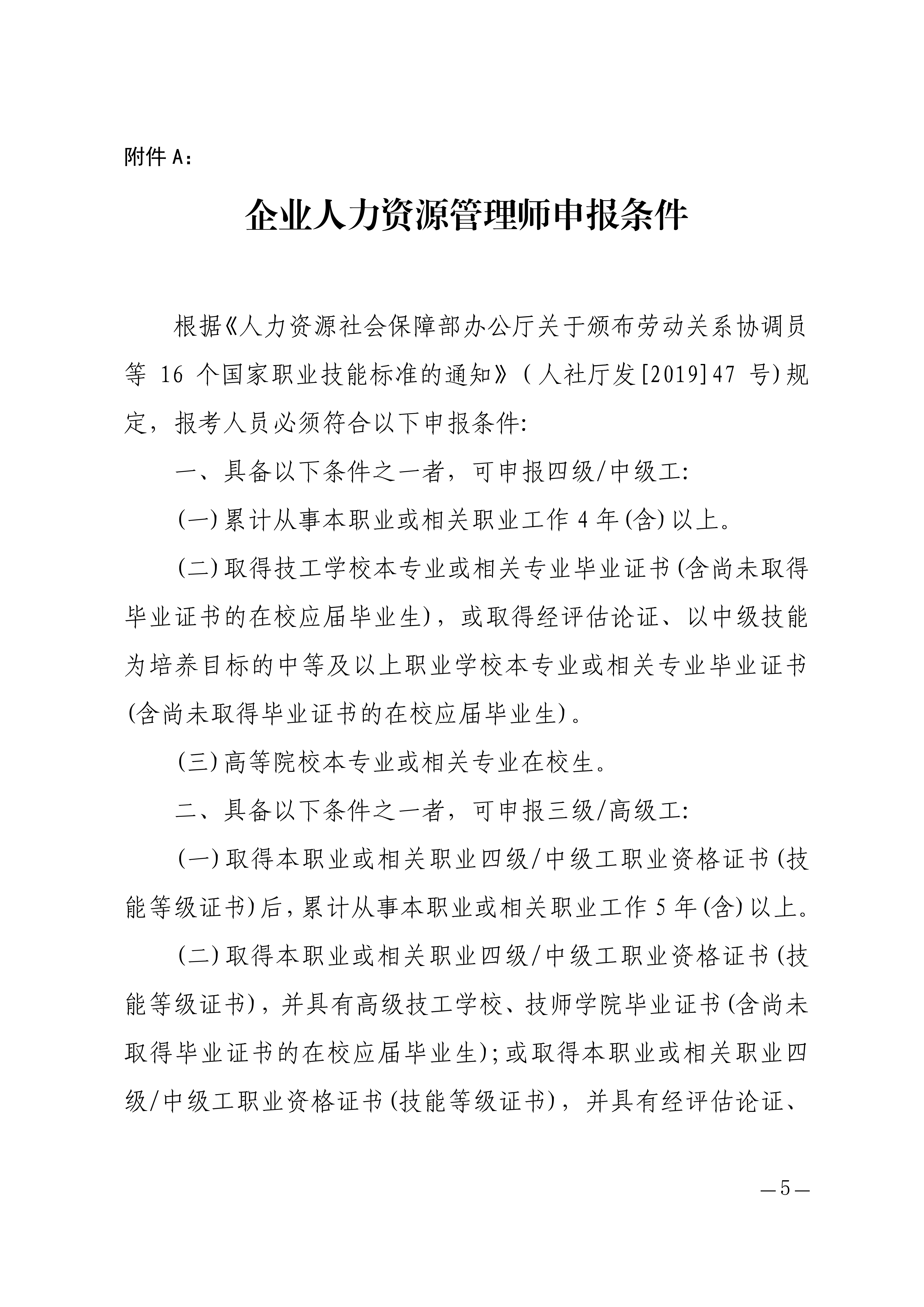
2021下半年宁夏企业人力资源管理师职业技能等级认定工作公告
时间:2021-12-22 14:05:00 来源:宁夏职业技术学院 [字体:
小
中
大
]
【#
人力资源管理师
# #
2021下半年宁夏企业人力资源管理师职业技能等级认定工作公告
#】
©
无
忧考网从宁夏职业技术学院获悉,2021下半年宁夏企业人力资源管理师职业技能等级认定工作公告,请相关人员仔细阅读,具体详情如下:
=人力资源考试试题推荐=
2022年中级人力资源管理师经济基础知识真题及答案
2008年一级人力资源管理师综合评审真题
2007年一级人力资源师职业道德真题及答案
2007年5月四级人力资源师理论知识真题
2006年7月一级人力资源管理师综合评审真题
2006年7月一级人力资源管理师理论知识真题
查看人力资源管理师全部真题 >>
=人力资源考试文档推荐=
2022年上半年宁夏银川厚大职校企业人力资源管师认定工作的公告
2021年上半年宁夏企业人力资源管理师职业技能等级认定工作的公告
2020年宁夏人力资源管理师考试时间:10月17日
2020年宁夏人力资源管理师报名时间:8月24日-9月25日
2020年宁夏企业人力资源管理师统一鉴定工作的通知
2019下半年宁夏三级人力资源管理师专业技能真题及答案
查看人力资源管理师全部文档 >>
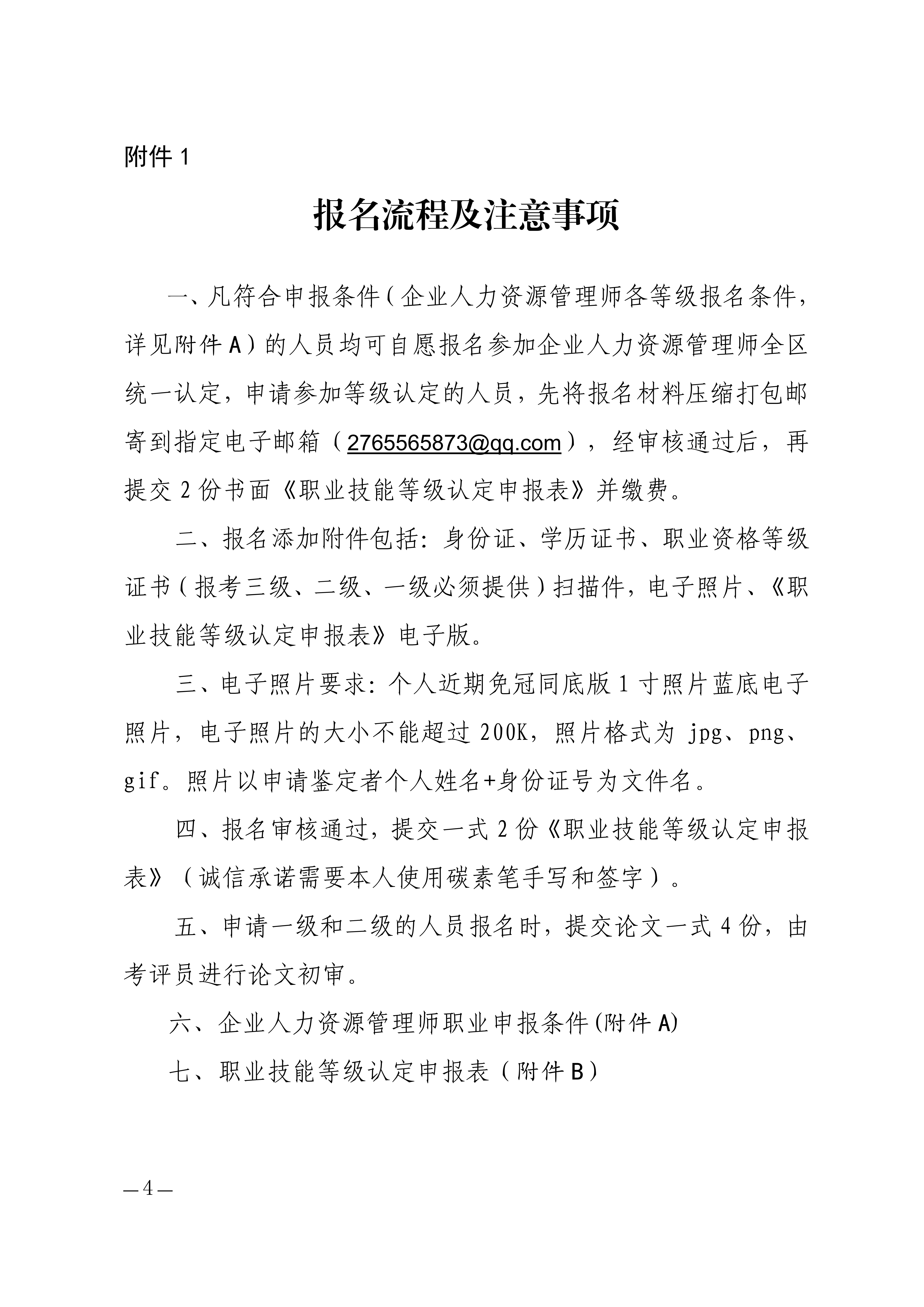
2021下半年宁夏企业人力资源管理师职业.docx
立即下载Word高清文档,方便收藏和打印(696字)
编辑推荐:
下载Word文档
人力资源考试宁夏热点文章排行榜