【#同等学力# #宁夏2024年同等学力申硕考试时间及科目(5月19日)#】®无忧考网同等学力频道根据中国教育考试网公布的《2024年同等学力人员申请硕士学位外国语水平和学科综合水平考试报名公告》了解到,宁夏2024年同等学力申硕考试时间及科目已公布,安排在2024年5月19日举行。具体如下:
1.考试时间
宁夏2024年同等学力申硕考试时间:2024年5月19日(星期日);
外国语水平考试时间:9:00~11:30;
学科综合水平考试时间:14:30~17:30。
2.考试科目
(一)外国语水平考试
以同等学力申请硕士学位人员(以下简称同等学力人员)须参加外国语水平考试,应试语种应与申请学位相应学科在校硕士研究生培养方案规定的语种相同。全国统一组织的外国语水平考试主要语种为英语、俄语、法语、德语和日语,考试大纲见附件1。
申请外国语言文学硕士学位的,其外国语水平考试语种须与学位授予单位该学科在校硕士研究生培养方案规定的第二外国语语种相同,且学位授予单位已开设该课程。
学位授予单位可根据需要自行组织外国语水平听力测试。
(二)学科综合水平考试
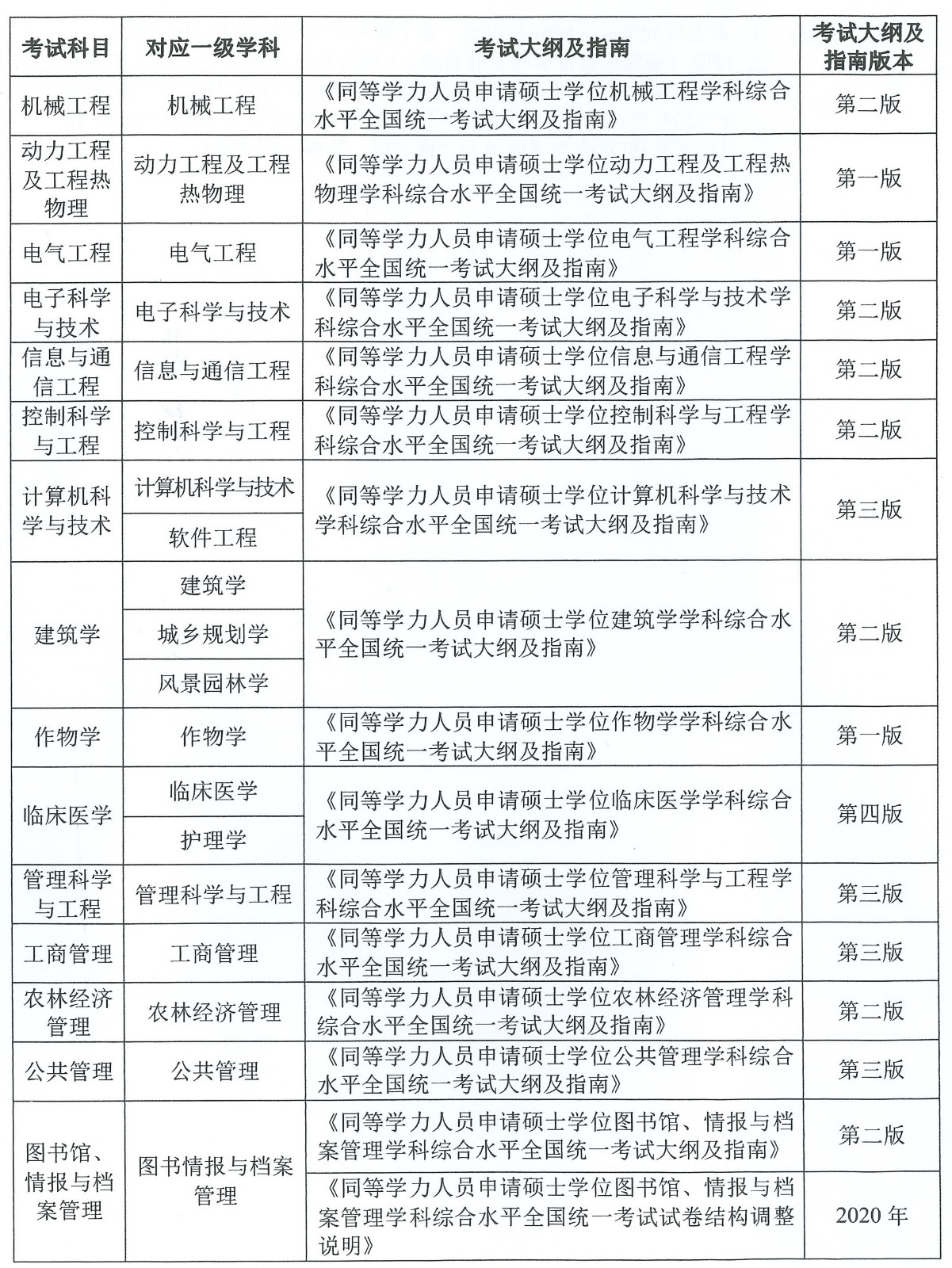
申请学科在附件2所列学科范围内的同等学力人员,须参加全国统一组织的学科综合水平考试,考试科目、所用考试大纲及指南见附件2。
同等学力人员申请马克思主义理论学科硕士学位,可选考哲学或政治学学科综合水平考试;申请教育经济与管理学科硕士学位,可选考公共管理或教育学学科综合水平考试。
同等学力人员申请临床医学、口腔医学和中医硕士专业学位学科综合水平考试科目、考试大纲见附件3。根据国务院关于深化医教协同的部署,研究推进改革同等学力人员申请医学硕士专业学位考试办法。
以上外国语水平考试、学科综合水平考试考试大纲可在中国教育考试网(https://tdxl.neea.edu.cn)下载。
3.考试大纲及对照表



