首页 > 执业药师 > 最新信息 > 浙江执业药师 > 2024年浙江执业药师职业资格考试考务工作的通知(6月28日

2024年浙江执业药师职业资格考试考务工作的通知(6月28日起开始报名)

时间:2024-06-27 16:14:00   来源:浙江省人力资源和社会保障厅     [字体:小 中 大]
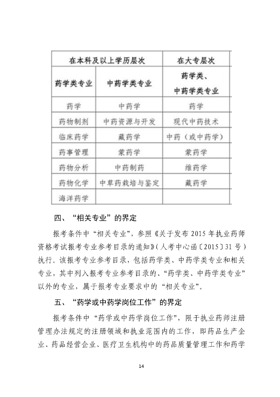
【#执业药师考试# #2024年浙江执业药师职业资格考试考务工作的通知(6月28日起开始报名)#】®无忧考网从浙江省人力资源和社会保障厅获悉,2024年浙江执业药师职业资格考试考务工作的通知已公布,6月28日起开始报名,具体详情如下:


image.png






















































2024年浙江执业药师职业资格考试考务工作的通知(6月28日起开始报名)
=执业药师文档推荐=
  • 2024年浙江执业药师考试时间:10月19日、20日(药学、中药学)
  • 2023年浙江执业药师成绩查询入口:www.cpta.com.cn[已开通]
  • 2023年浙江执业药师考试成绩查询时间、步骤及入口[12月8日起]
  • 2023年浙江执业药师考试准考证打印入口(已开通)
  • 2023年浙江执业药师考试成绩公布、考后核查和证书制发
  • 2023年浙江执业药师考试时间、科目、题型、大纲及考点[10月21日至22日]
  • 查看执业药师考试全部文档 >>
2024年浙江执业药师职业资格考试考务工.docx
立即下载Word高清文档,方便收藏和打印(1523字)
编辑推荐:
下载Word文档
执业药师浙江热点文章排行榜
  • 2024年浙江执业药师考试时间:10月19日、20
  • 2024年浙江执业药师职业资格考试考务工作的通知(