【#教育# #2025年度专业技术人员职业资格考试重要事项提示#】®无忧考网从中国人事考试网了解到,关于2025年度专业技术人员职业资格考试重要事项提示,相关事宜详情如下:

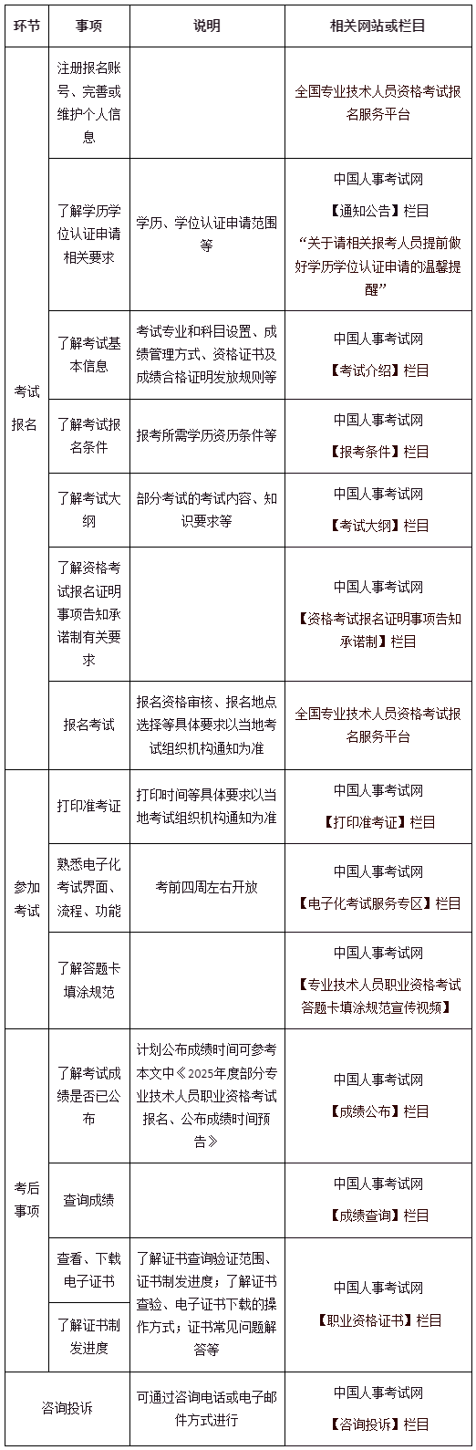
了解专业技术人员职业资格考试一般流程

2025年度部分专业技术人员职业资格考试报名、公布成绩时间预告

相关信息查询方式

【#教育# #2025年度专业技术人员职业资格考试重要事项提示#】®无忧考网从中国人事考试网了解到,关于2025年度专业技术人员职业资格考试重要事项提示,相关事宜详情如下:

了解专业技术人员职业资格考试一般流程

2025年度部分专业技术人员职业资格考试报名、公布成绩时间预告

相关信息查询方式
