【#国家公务员考试# #2018年国家公务员行测考试答案:地市级【华图版】#】2018年国家公务员考试行测已于2017年12月10日落下帷幕,©无忧考网在考后第一时间从网络搜罗整理了2018年国家公务员行测考试答案(地市级)供广大考生参考。
内容均来自于互联网,本网站不对文章内容真实性负责!


























【#国家公务员考试# #2018年国家公务员行测考试答案:地市级【华图版】#】2018年国家公务员考试行测已于2017年12月10日落下帷幕,©无忧考网在考后第一时间从网络搜罗整理了2018年国家公务员行测考试答案(地市级)供广大考生参考。
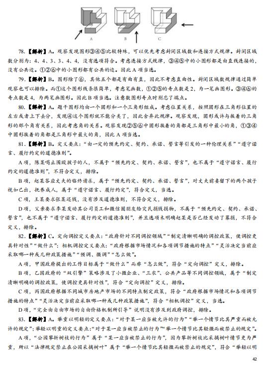
内容均来自于互联网,本网站不对文章内容真实性负责!

























