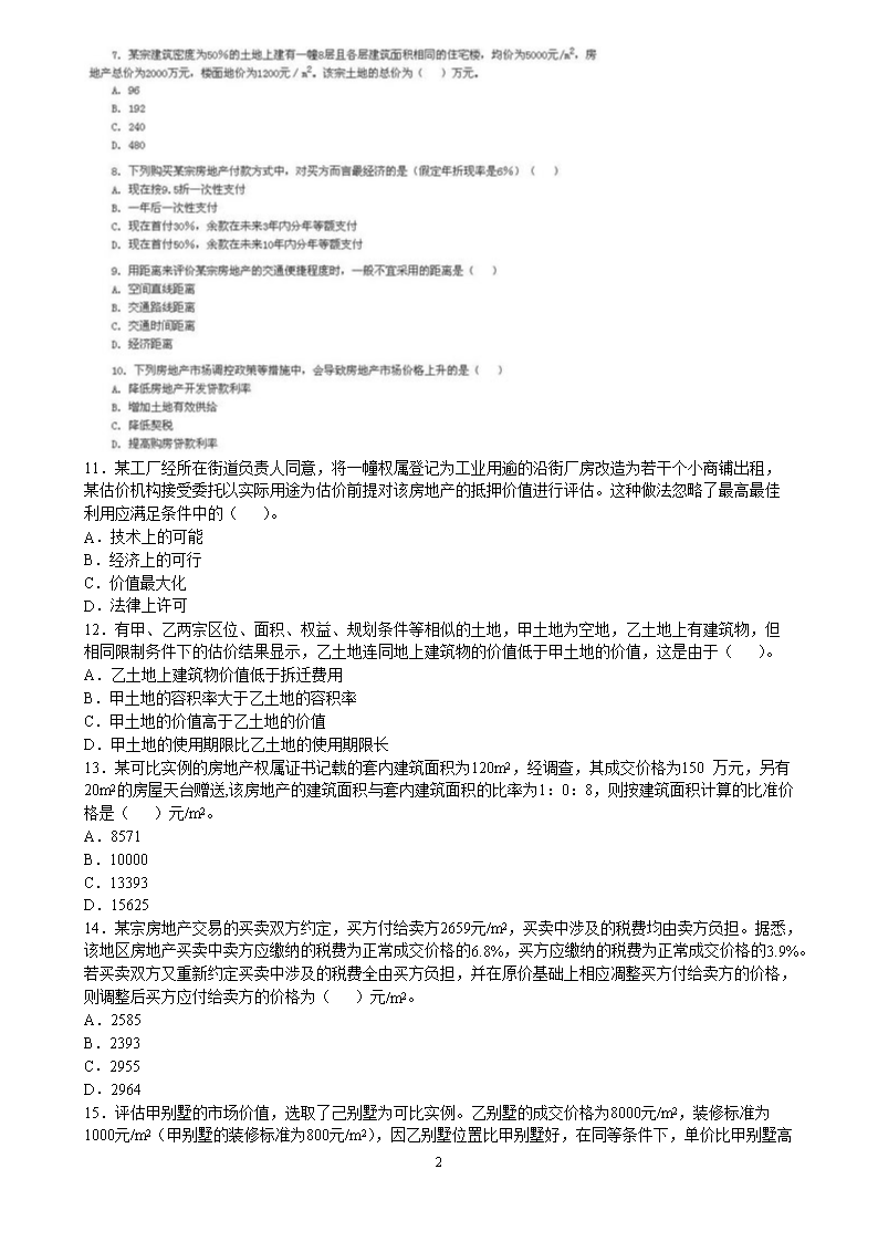
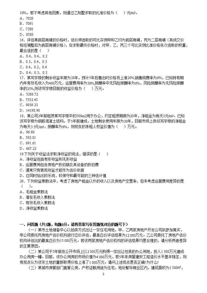
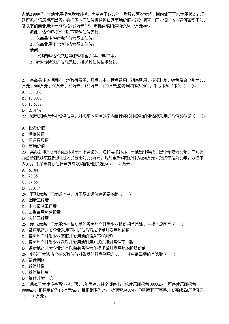
【文档名称】 2011年房地产估价师估计理论与方法考试真题(Word版).doc
【文档格式】 Word版
【文档下载】 点击下载WORD文档
【文档预览】 无忧考网整理发布2011年房地产估价师估计理论与方法考试真题(Word版),前五页预览如下:





【文档名称】 2011年房地产估价师估计理论与方法考试真题(Word版).doc
【文档格式】 Word版
【文档下载】 点击下载WORD文档
【文档预览】 无忧考网整理发布2011年房地产估价师估计理论与方法考试真题(Word版),前五页预览如下:




